ГОСТ 25645.126-85 Поле геомагнитное. Модель поля внутриземных источников
ГОСТ
Скачать ГОСТ в PDF или DOC бесплатно
Основная информация
Обозначение:
ГОСТ 25645.126-85
Статус:
Действует
Тип:
ГОСТ
Название русское:
Поле геомагнитное. Модель поля внутриземных источников
Название английское:
Geomagnetic field. Magnetic field model of intenal originals
Даты и сроки
Дата издания:
12-01-89
Дата введения в действие:
01-01-87
Дата завершения срока действия:
-
Применение и описание
Область и условия применения:
Настоящий стандарт устанавливает модель геомагнитного поля внутриземных источников на расстоянии от 100 до 40000 км от поверхности Земли. Стандарт предназначен для использования в расчетах при определении условий функционирования технических устройств в космическом пространстве
Связи и замены
Заменяющий:
-
Изменения и переиздания
Список изменений:
№1 от (рег. ) «Срок действия продлен»
Описание стандарта
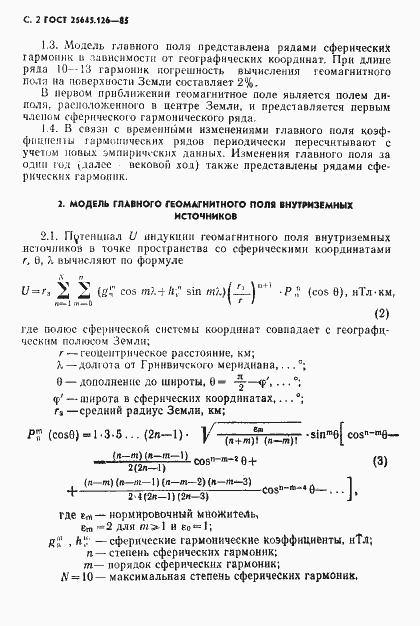
ГОСТ 25645.126-85 Поле геомагнитное. Модель поля внутриземных источников
Страницы стандарта






















