ГОСТ Р 55922-2013 Плиты древесно-стружечные. Технические условия
ГОСТ Р
Скачать ГОСТ в PDF или DOC бесплатно
Основная информация
Обозначение:
ГОСТ Р 55922-2013
Статус:
Отменен
Тип:
ГОСТ Р
Название русское:
Плиты древесно-стружечные. Технические условия
Название английское:
Wood particle boards. Specifications
Даты и сроки
Дата введения в действие:
07-01-15
Дата завершения срока действия:
07-01-15
Применение и описание
Область и условия применения:
Настоящий стандарт распространяется на древесно-стружечные плиты общего назначения, применяемые в условиях, защищенных от увлажнения, изготовленные методом горячего плоского прессования древесных частиц, смешанных со связующим (далее - плиты), используемые для товаров народного потребления, производства мебели и других видов продукции. Применение плит для конкретных видов продукции устанавливается соответствующей нормативно-технической документацией по согласованию с национальными органами санитарно-эпидемиологического надзора Стандарт не распространяется на плиты специального назначения, на плиты используемые для жилищного строительства, строительства зданий для детских, школьных и лечебных учреждений, а также на плиты с облицованной или окрашенной поверхностями
Связи и замены
Заменяющий:
-
Изменения и переиздания
Список изменений:
№0 от (рег. ) «Текстовое изменение; Изменено заглавие»
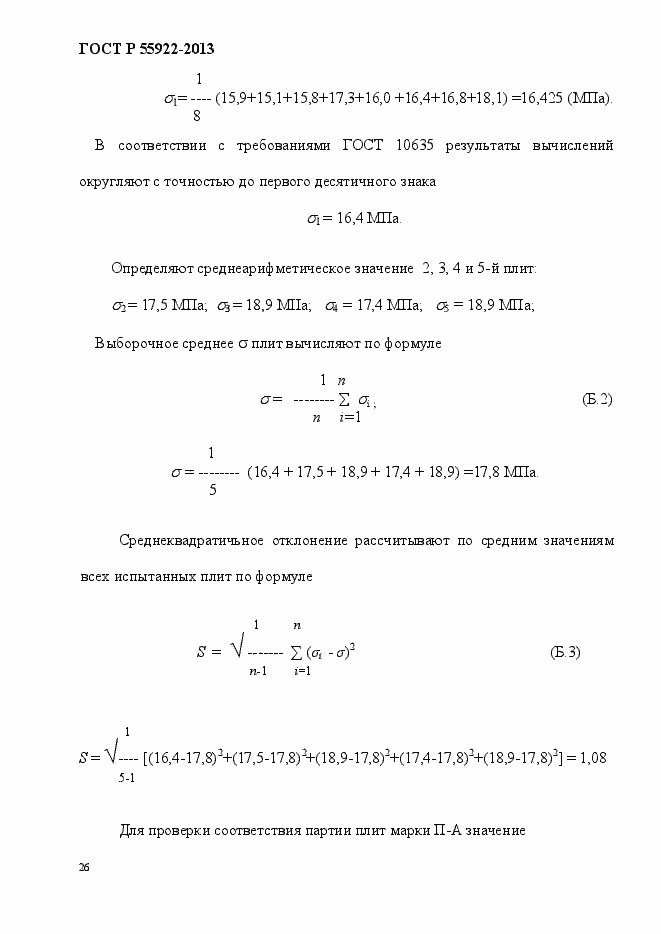
Описание стандарта
ГОСТ Р 55922-2013 Плиты древесно-стружечные. Технические условия
Страницы стандарта






























