ГОСТ 25645.134-86 Лучи космические солнечные. Характеристики потоков протонов
ГОСТ
Скачать ГОСТ в PDF или DOC бесплатно
Основная информация
Обозначение:
ГОСТ 25645.134-86
Статус:
Утратил силу в РФ
Тип:
ГОСТ
Название русское:
Лучи космические солнечные. Характеристики потоков протонов
Название английское:
Solar cosmic rays. Model of proton fluxes
Даты и сроки
Дата издания:
03-28-86
Дата введения в действие:
06-30-87
Дата завершения срока действия:
01-01-02
Применение и описание
Область и условия применения:
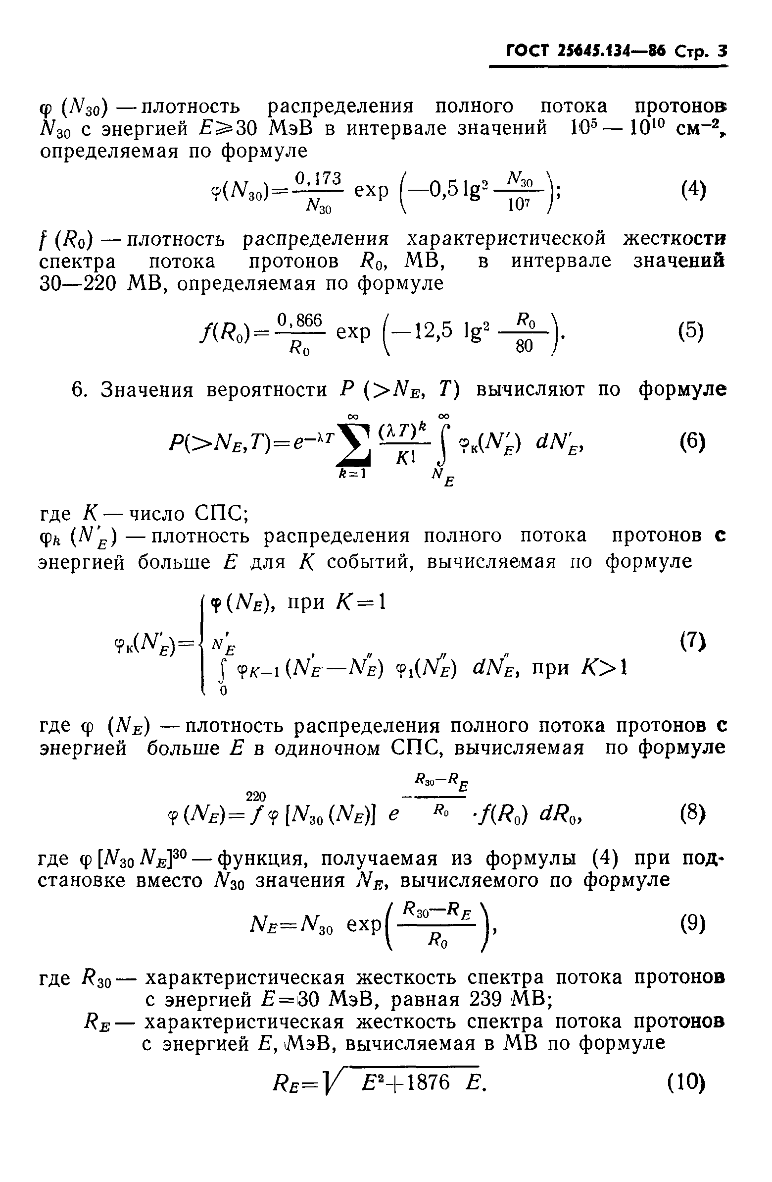
Настоящий стандарт устанавливает модель потоков протонов солнечных космических лучей с энергией E не менее 10 МэВ в межпланетном пространстве вне магнитосферы Земли вблизи плоскости эклиптики на расстоянии ~1 а. е. от Солнца в различные периоды 11-летнего цикла солнечной активности
Связи и замены
Заменяющий:
-
Изменения и переиздания
Список изменений:
№0 от (рег. ) «Поправка к изменению» №1 от (рег. ) «Поправка»
Описание стандарта
ГОСТ 25645.134-86 Лучи космические солнечные. Характеристики потоков протонов
Страницы стандарта


















