ГОСТ 23326-78 Резина. Методы динамических испытаний. Общие требования
ГОСТ
Скачать ГОСТ в PDF или DOC бесплатно
Основная информация
Обозначение:
ГОСТ 23326-78
Статус:
Действует
Тип:
ГОСТ
Название русское:
Резина. Методы динамических испытаний. Общие требования
Название английское:
Rubber. Methods of dynamic tests. General requirements
Даты и сроки
Дата издания:
01-01-80
Дата введения в действие:
01-01-80
Дата завершения срока действия:
-
Применение и описание
Область и условия применения:
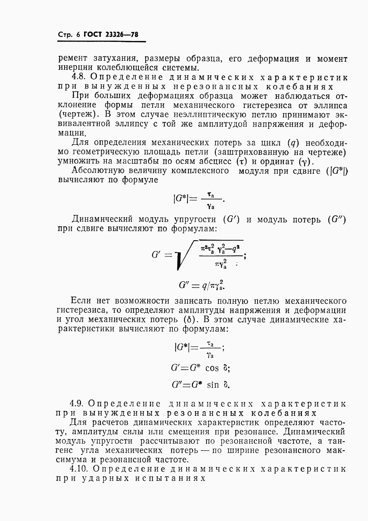
Настоящий стандарт распространяется на резину и устанавливает общие требования к методам динамических испытаний, предназначенных для определения упруго-гистерезисных характеристик резин при деформациях сдвига, сжатия, кручения и растяжения
Связи и замены
Заменяющий:
-
Изменения и переиздания
Список изменений:
№1 от (рег. ) «Срок действия продлен»
Описание стандарта
ГОСТ 23326-78 Резина. Методы динамических испытаний. Общие требования
Страницы стандарта

















