ГОСТ 261-79 Резина. Методы определения усталостной выносливости при многократном растяжении
ГОСТ
Скачать ГОСТ в PDF или DOC бесплатно
Основная информация
Обозначение:
ГОСТ 261-79
Статус:
Действует
Тип:
ГОСТ
Название русское:
Резина. Методы определения усталостной выносливости при многократном растяжении
Название английское:
Rubber. Methods of determination fatigue life for repeated stretching
Даты и сроки
Дата издания:
01-31-80
Дата введения в действие:
06-30-81
Дата завершения срока действия:
-
Применение и описание
Область и условия применения:
Настоящий стандарт распространяется на резину и резиновые изделия и устанавливает методы определения усталостной выносливости при многократном растяжении
Связи и замены
Заменяющий:
-
Взамен:
ГОСТ 261-74
Изменения и переиздания
Список изменений:
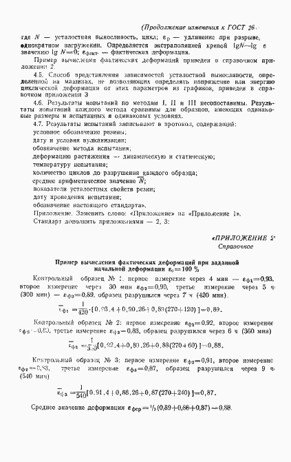
№1 от (рег. ) «Срок действия продлен» №2 от (рег. ) «Срок действия продлен»
Описание стандарта
ГОСТ 261-79 Резина. Методы определения усталостной выносливости при многократном растяжении
Страницы стандарта
























