ГОСТ 20812-83 Пластмассы. Метод определения механических динамических свойств с помощью крутильных колебаний
ГОСТ
Скачать ГОСТ в PDF или DOC бесплатно
Основная информация
Обозначение:
ГОСТ 20812-83
Статус:
Действует
Тип:
ГОСТ
Название русское:
Пластмассы. Метод определения механических динамических свойств с помощью крутильных колебаний
Название английское:
Plastics. Testing of plastics with the torsion pendulum
Даты и сроки
Дата издания:
06-06-83
Дата введения в действие:
01-01-84
Дата завершения срока действия:
-
Применение и описание
Область и условия применения:
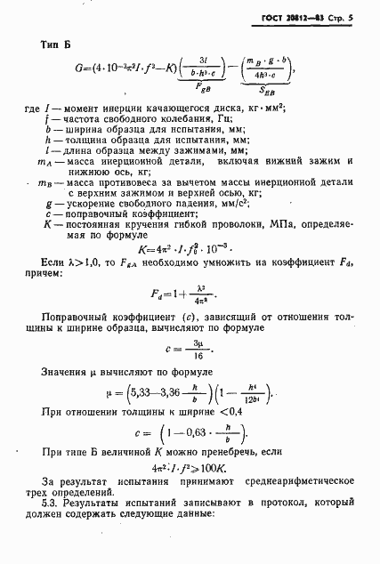
Настоящий стандарт распространяется на пластмассы, устанавливает метод определения механических динамических свойств пластмасс с помощью свободных крутильных колебаний в диапазоне частот от 0,1 до 25 Гц при температуре от минус 150 до плюс 300 град. С. Стандарт не распространяется на пористые пластмассы
Связи и замены
Заменяющий:
-
Взамен:
ГОСТ 20812-75
Описание стандарта
ГОСТ 20812-83 Пластмассы. Метод определения механических динамических свойств с помощью крутильных колебаний
Страницы стандарта







