ГОСТ ISO 10273-2013 Микробиология пищевых продуктов и кормов для животных. Горизонтальный метод обнаружения условно-патогенной бактерии Yersinia enterocolitica
ГОСТ ИСО
Скачать ГОСТ в PDF или DOC бесплатно
Основная информация
Обозначение:
ГОСТ ISO 10273-2013
Статус:
Действует
Тип:
ГОСТ ИСО
Название русское:
Микробиология пищевых продуктов и кормов для животных. Горизонтальный метод обнаружения условно-патогенной бактерии Yersinia enterocolitica
Название английское:
Microbiology of food and animal feeding stuffs. Horizontal method for the detection of presumptive pathogenic Yersinia enterocolitica
Даты и сроки
Дата регистрации:
12-27-13
Дата издания:
07-23-14
Дата введения в действие:
07-01-15
Применение и описание
Область и условия применения:
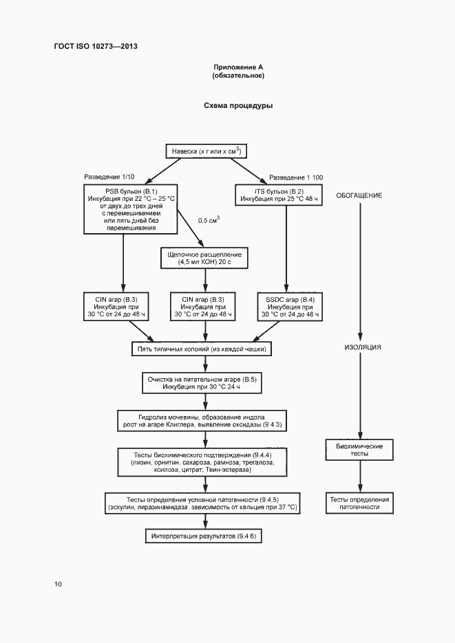
Настоящий стандарт распространяется на пищевые продукты и корма для животных и устанавливает горизонтальный метод обнаружения Yersinia enterocolitica, которые являются условно патогенными для человека. Метод применим также для выявления данных микроорганизмов в объектах окружающей среды в сфере пищевого производства и оборота пищевых продуктов
Описание стандарта
ГОСТ ISO 10273-2013 Микробиология пищевых продуктов и кормов для животных. Горизонтальный метод обнаружения условно-патогенной бактерии Yersinia enterocolitica
Страницы стандарта


























