ГОСТ 32600-2013 Насосы. Уплотнительные системы вала для центробежных и роторных насосов. Общие технические требования и методы контроля
ГОСТ
Скачать ГОСТ в PDF или DOC бесплатно
Основная информация
Обозначение:
ГОСТ 32600-2013
Статус:
Действует
Тип:
ГОСТ
Название русское:
Насосы. Уплотнительные системы вала для центробежных и роторных насосов. Общие технические требования и методы контроля
Название английское:
Pumps. Shaft sealing systems for centrifugal and rotary pumps. General technical requirements and control methods
Даты и сроки
Дата регистрации:
12-27-13
Дата издания:
06-09-15
Дата введения в действие:
11-01-14
Дата завершения срока действия:
-
Применение и описание
Область и условия применения:
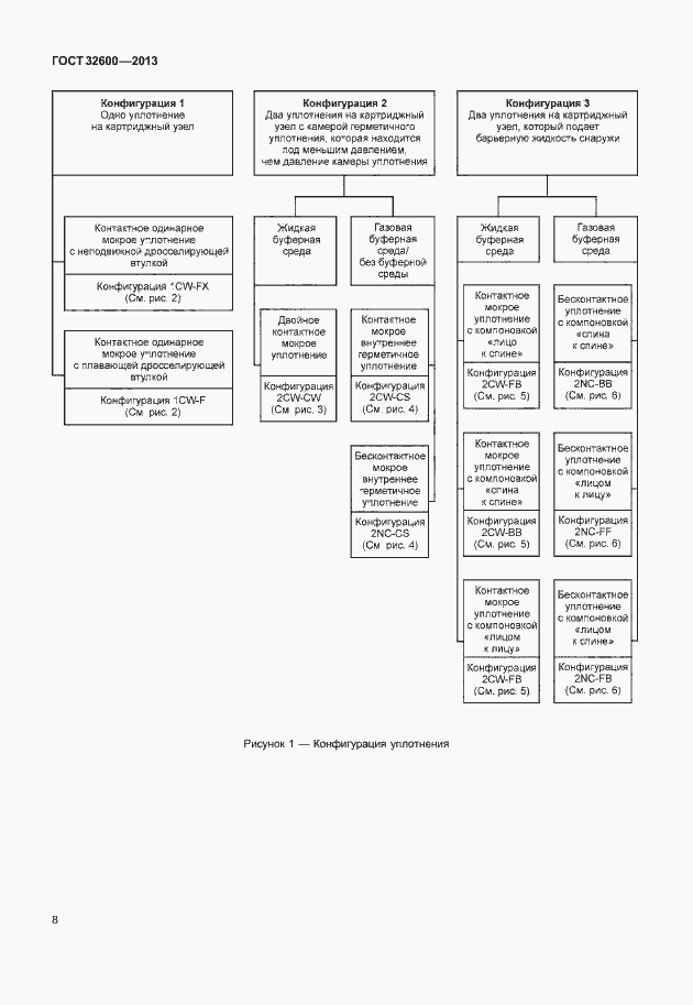
Настоящий стандарт устанавливает требования и дает рекомендации к уплотнительным системам центробежных и роторных насосов, применяемых в нефтяной и газовой промышленности. Стандарт применяется на опасных, пожароопасных и/или токсичных технологических производствах для обеспечения большой степени надежности работы оборудования, при минимальных затратах на его герметизацию, и снижения выделений в атмосферу. Стандарт распространяется на уплотнения валов насосов диаметром от 20 мм (0,75 дюйма) до 110 мм (4,3 дюйма). Настоящий стандарт может быть использован при модернизации существующего оборудования. Система классификации конструкций уплотнений по настоящему стандарту приводиться в категориях, типах, конфигурациях и компоновок
Связи и замены
Заменяющий:
-
Описание стандарта
ГОСТ 32600-2013 Насосы. Уплотнительные системы вала для центробежных и роторных насосов. Общие технические требования и методы контроля
Страницы стандарта































































































































































































