ГОСТ Р 52814-2007 Продукты пищевые. Метод выявления бактерий рода Salmonella
ГОСТ Р
Скачать ГОСТ в PDF или DOC бесплатно
Основная информация
Обозначение:
ГОСТ Р 52814-2007
Статус:
Отменен
Тип:
ГОСТ Р
Название русское:
Продукты пищевые. Метод выявления бактерий рода Salmonella
Название английское:
Food products. Method for the detection of Salmonella
Даты и сроки
Дата издания:
05-26-10
Дата введения в действие:
01-01-09
Дата завершения срока действия:
02-15-15
Применение и описание
Область и условия применения:
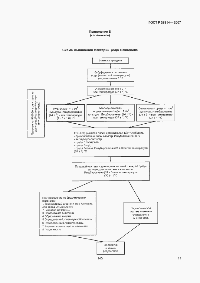
Настоящий стандарт распространяется на пищевые продукты и устанавливает метод выявления в определенной массе или объеме продукта бактерий рода Salmonella, включая Salmonella Typhi и Salmonella Paratyphi. Допускается использование хромогенных сред для предварительного выявления бактерий рода Salmonella в масложировой продукции
Связи и замены
Заменяющий:
-
Изменения и переиздания
Список изменений:
№0 от (рег. ) «Дата введения перенесена» №0 от (рег. ) «Текстовое изменение; Изменено заглавие»
Описание стандарта
ГОСТ Р 52814-2007 Продукты пищевые. Метод выявления бактерий рода Salmonella
Страницы стандарта






















Приложение №2: Поправка к ГОСТ Р 52814-2007 Обозначение: Поправка к ГОСТ Р 52814-2007 Дата введения в действие: 29.05.2009

Приложение №3: Поправка к ГОСТ Р 52814-2007 Обозначение: Поправка к ГОСТ Р 52814-2007 Дата введения в действие: 28.05.2009
