ГОСТ Р 70606-2022 Продукция пищевая специализированная. Продукция пищевая для детского питания. Организация и проведение микробиологического контроля производства продукции детского питания на предприятиях молочной промышленности
ГОСТ Р
Скачать ГОСТ в PDF или DOC бесплатно
Основная информация
Обозначение:
ГОСТ Р 70606-2022
Статус:
Действует
Тип:
ГОСТ Р
Название русское:
Продукция пищевая специализированная. Продукция пищевая для детского питания. Организация и проведение микробиологического контроля производства продукции детского питания на предприятиях молочной промышленности
Название английское:
Foods for special dietary uses. Food production for baby foods. The organization and procedure of microbiological control of the production of baby food at the dairy industry
Даты и сроки
Дата издания:
01-11-23
Дата введения в действие:
01-16-23
Дата завершения срока действия:
-
Применение и описание
Область и условия применения:
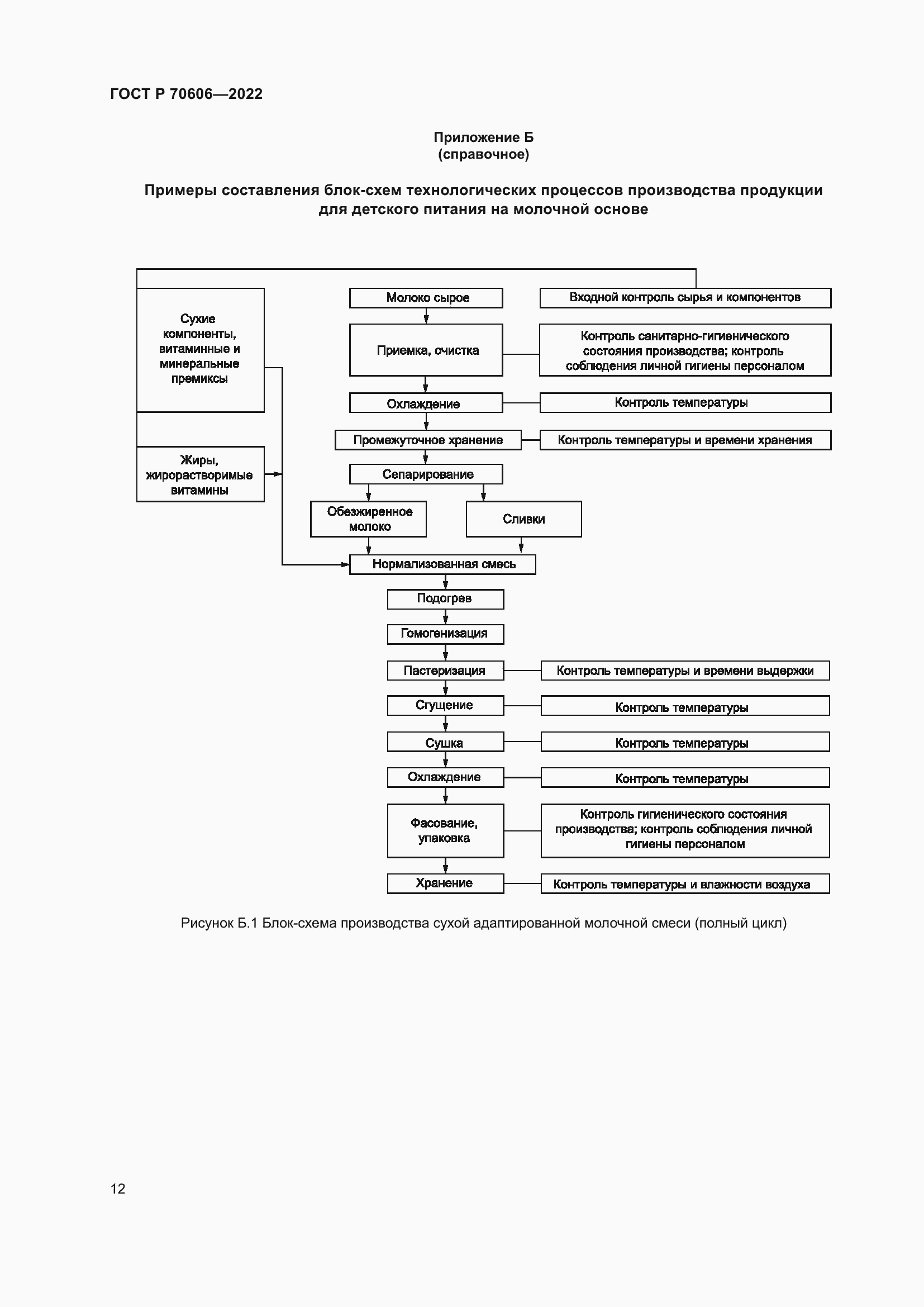
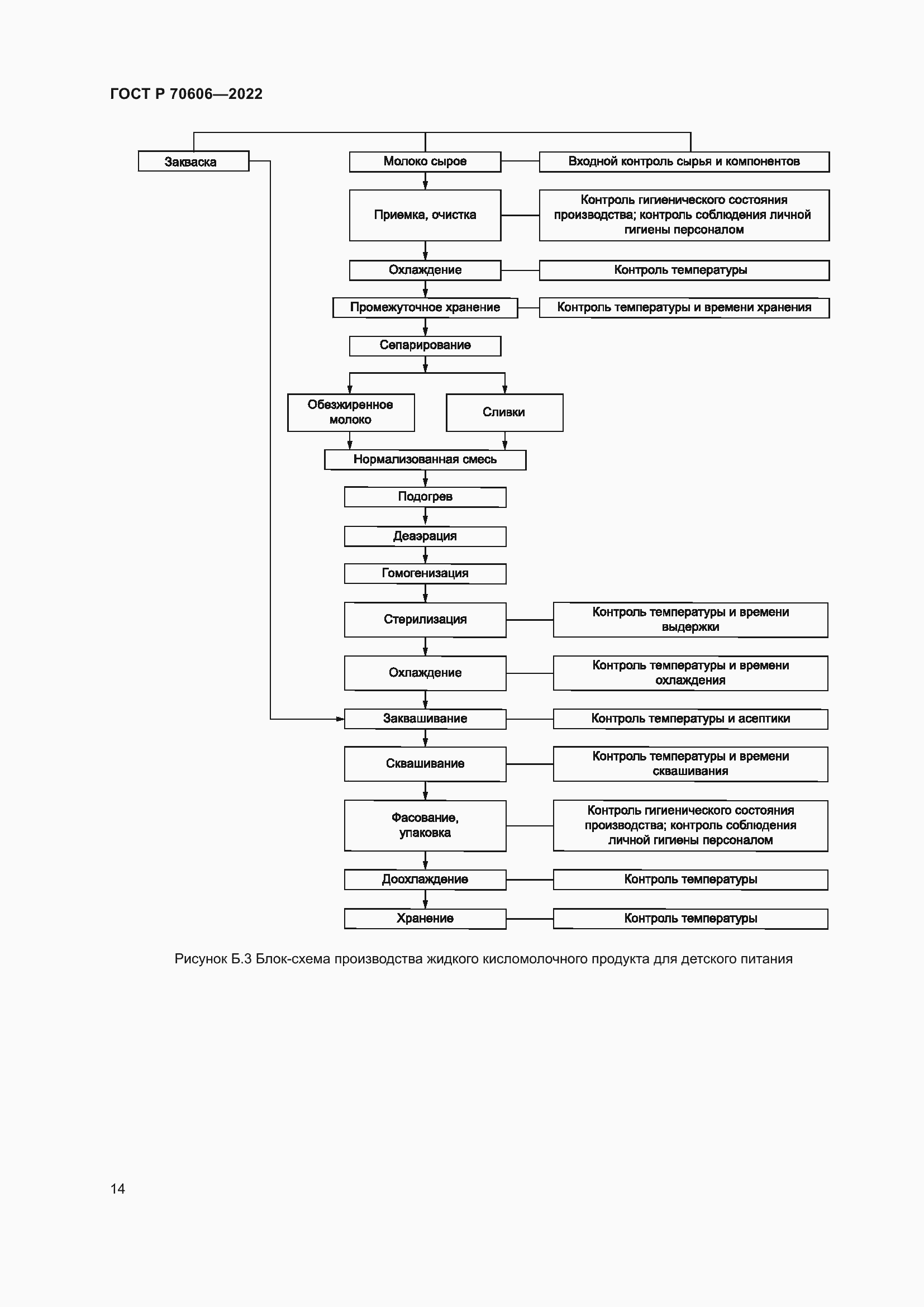
Настоящий стандарт устанавливает основные положения по органи-зации и порядку проведения микробиологического контроля производства продукции для детского питания на молочной основе для детей раннего возраста (от нуля до трех лет), адаптированных или частично адаптированных начальных или последующих молочных смесей (в том числе сухих), сухих кисломолочных смесей, молочных напитков (в том числе сухих), молочных каш (в том числе сухих), низколактозной и безлактозной продукции, высокобелковой продукции
Связи и замены
Заменяющий:
-
Описание стандарта
ГОСТ Р 70606-2022 Продукция пищевая специализированная. Продукция пищевая для детского питания. Организация и проведение микробиологического контроля производства продукции детского питания на предприятиях молочной промышленности
Страницы стандарта



































