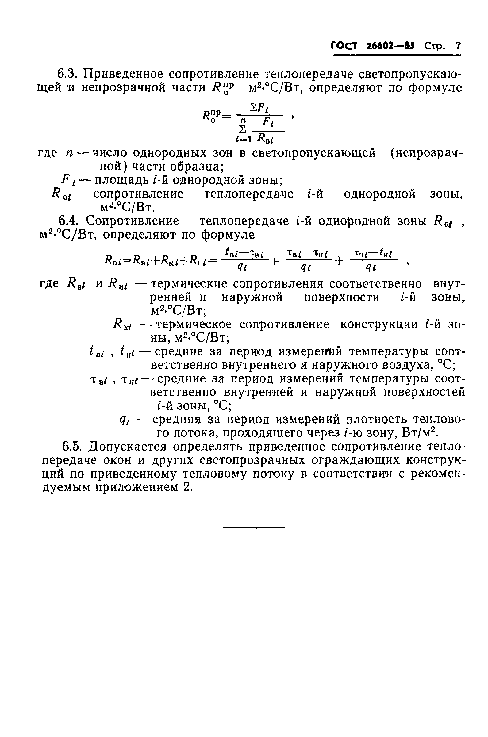
ГОСТ 26602-85 Окна. Метод определения сопротивления теплопередаче
ГОСТ
Скачать ГОСТ в PDF или DOC бесплатно
Основная информация
Обозначение:
ГОСТ 26602-85
Статус:
Заменен
Тип:
ГОСТ
Название русское:
Окна. Метод определения сопротивления теплопередаче
Название английское:
Windows. Methods of determination of thermal resistance
Даты и сроки
Дата издания:
12-03-85
Дата введения в действие:
01-01-86
Дата завершения срока действия:
01-01-00
Связи и замены
Заменяющий:
ГОСТ 26602.1-99
Описание стандарта
ГОСТ 26602-85 Окна. Метод определения сопротивления теплопередаче
Страницы стандарта











