ГОСТ Р 59650-2021 Литье под давлением полимерных материалов, высоконаполненных металлическими или керамическими порошками (PIM – технология). Термины и определения
ГОСТ Р
Скачать ГОСТ в PDF или DOC бесплатно
Основная информация
Обозначение:
ГОСТ Р 59650-2021
Статус:
Действует
Тип:
ГОСТ Р
Название русское:
Литье под давлением полимерных материалов, высоконаполненных металлическими или керамическими порошками (PIM – технология). Термины и определения
Название английское:
Injection molding of polymeric materials highly filled with metal or ceramic powders (PIM-technology). Terms and definitions
Даты и сроки
Дата издания:
09-02-21
Дата введения в действие:
09-01-21
Дата завершения срока действия:
-
Применение и описание
Область и условия применения:
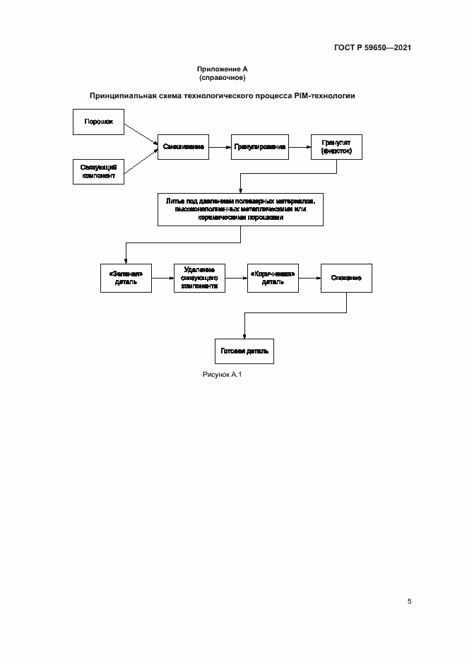
Настоящий стандарт устанавливает термины и определения, используемые в технологии литья под давлением полимерных материалов, высоконаполненных металлическими или керамическими порошками (PIM – технология), которая основана на аддитивном принципе изготовления деталей, т.е. на создании физических пространственных изделий путем формования полимерных материалов, высоконаполненных металлическими или керамическими порошками в формообразующей оснастке (пресс-форме), и последующего спекания отформованных изделий
Связи и замены
Заменяющий:
-
Описание стандарта
ГОСТ Р 59650-2021 Литье под давлением полимерных материалов, высоконаполненных металлическими или керамическими порошками (PIM – технология). Термины и определения
Страницы стандарта











