ГОСТ Р ИСО 10993-1-2009 Изделия медицинские. Оценка биологического действия медицинских изделий. Часть 1. Оценка и исследования
ГОСТ Р ИСО
Скачать ГОСТ в PDF или DOC бесплатно
Основная информация
Обозначение:
ГОСТ Р ИСО 10993-1-2009
Статус:
Отменен
Тип:
ГОСТ Р ИСО
Название русское:
Изделия медицинские. Оценка биологического действия медицинских изделий. Часть 1. Оценка и исследования
Название английское:
Medical devices. Biological evaluation of medical devices. Part 1. Evaluation and testing
Даты и сроки
Дата издания:
09-21-09
Дата введения в действие:
07-01-10
Дата завершения срока действия:
01-01-13
Применение и описание
Область и условия применения:
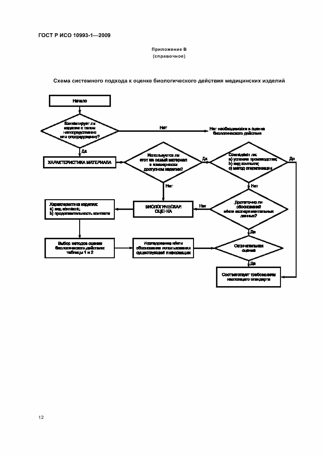
Настоящий стандарт устанавливает следующие положения: - основные принципы оценки биологического действия медицинских изделий (далее – изделия); - определение категории медицинского изделия на основе характера и продолжительности контакта с организмом человека; - выбор соответствующих методов исследований. Положения стандарта не распространяются на материалы и медицинские изделия, не контактирующие с телом пациента ни непосредственно, ни опосредованно. Стандарт также не устанавливает требования, направленные на предотвращение опасности для пациента, которая может возникнуть в результате каких-либо отказов медицинских изделий (механических, электрических или др.).Требования настоящего стандарта являются рекомендуемыми
Связи и замены
Заменяющий:
-
Взамен:
ГОСТ Р ИСО 10993.1-99
Изменения и переиздания
Список изменений:
№0 от (рег. ) «Текстовое изменение; Изменено заглавие»
Описание стандарта
ГОСТ Р ИСО 10993-1-2009 Изделия медицинские. Оценка биологического действия медицинских изделий. Часть 1. Оценка и исследования
Страницы стандарта


















