ГОСТ Р ИСО 10993-14-2009 Изделия медицинские. Оценка биологического действия медицинских изделий. Часть 14. Идентификация и количественное определение продуктов деградации изделий из керамики
ГОСТ Р ИСО
Скачать ГОСТ в PDF или DOC бесплатно
Основная информация
Обозначение:
ГОСТ Р ИСО 10993-14-2009
Статус:
Отменен
Тип:
ГОСТ Р ИСО
Название русское:
Изделия медицинские. Оценка биологического действия медицинских изделий. Часть 14. Идентификация и количественное определение продуктов деградации изделий из керамики
Название английское:
Medical devices. Biological evaluation of medical devices. Part 14. Identification and quantification of degradation products from ceramics
Даты и сроки
Дата издания:
02-24-10
Дата введения в действие:
09-01-10
Дата завершения срока действия:
01-01-13
Применение и описание
Область и условия применения:
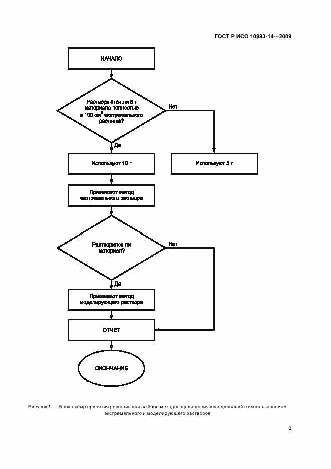
Настоящий стандарт распространяется на исследование деградации керамических материалов, которая возникает в результате изменения химических свойств готового к использованию медицинского изделия, и устанавливает методы идентификации и количественного определения продуктов деградации: - метод экстремального раствора — метод ускоренного изучения деградации; - метод моделирующего раствора — метод изучения деградации в реальном времени. Требования настоящего стандарта являются рекомендуемыми. Стандарт не распространяется на методы исследования деградации керамических материалов, которая вызвана механической нагрузкой, энергией внешних излучений различной природы или износом изделия во время применения по назначению, а также на оценку биологического действия продуктов деградации, которую проводят в соответствии с ИСО 10993-1
Связи и замены
Заменяющий:
-
Взамен:
ГОСТ Р ИСО 10993-14-2001
Изменения и переиздания
Список изменений:
№0 от (рег. ) «Текстовое изменение; Изменено заглавие»
Описание стандарта
ГОСТ Р ИСО 10993-14-2009 Изделия медицинские. Оценка биологического действия медицинских изделий. Часть 14. Идентификация и количественное определение продуктов деградации изделий из керамики
Страницы стандарта















