ГОСТ 31924-2011 Материалы и изделия строительные большой толщины с высоким и средним термическим сопротивлением. Методы определения термического сопротивления на приборах с горячей охранной зоной и оснащенных тепломером
ГОСТ
Скачать ГОСТ в PDF или DOC бесплатно
Основная информация
Обозначение:
ГОСТ 31924-2011
Статус:
Действует
Тип:
ГОСТ
Название русское:
Материалы и изделия строительные большой толщины с высоким и средним термическим сопротивлением. Методы определения термического сопротивления на приборах с горячей охранной зоной и оснащенных тепломером
Название английское:
Thick building materials and products of high and medium thermal resistance. Methods of determination of thermal resistance by means of guarded hot plate and heat flow meter
Даты и сроки
Дата регистрации:
12-08-11
Дата издания:
01-20-14
Дата введения в действие:
11-01-13
Дата завершения срока действия:
-
Применение и описание
Область и условия применения:
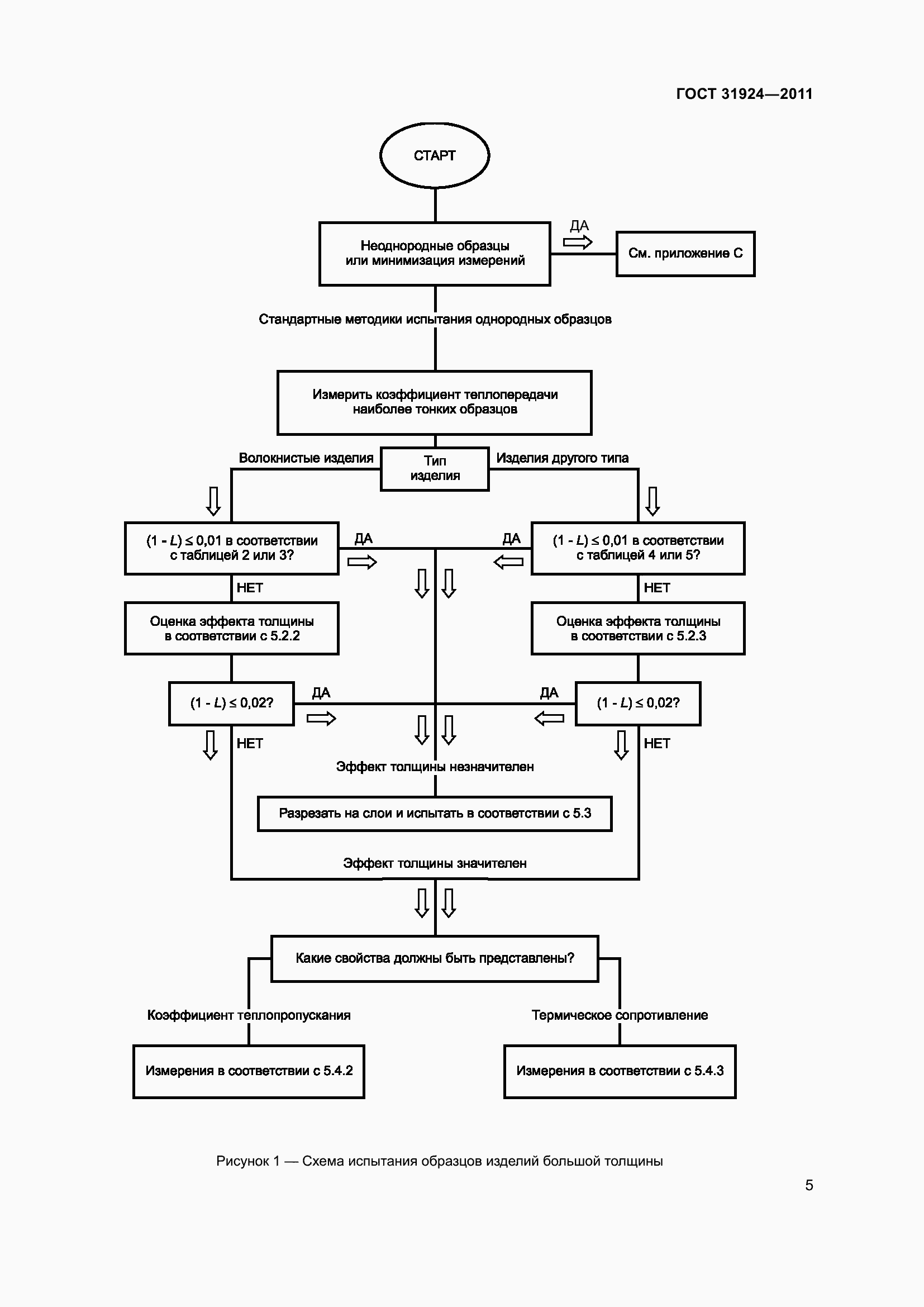
Настоящий стандарт распространяется на строительные материалы и изделия с высоким и средним термическим сопротивлением (не менее 0,5 м кв.•К/Вт) и устанавливает требования к методикам определения термического сопротивления изделий, толщина которых превышает максимальную толщину, допустимую при испытании на приборах с горячей охранной зоной и оснащенных тепломером. В настоящем стандарте приведены правила оценки эффекта толщины, позволяющие прогнозировать значения теплофизических показателей изделий при их фактической толщине и устанавливать возможность вычисления термического сопротивления изделия как сумму термических сопротивлений отдельных слоев, на которые разрезано изделие
Связи и замены
Заменяющий:
-
Описание стандарта
ГОСТ 31924-2011 Материалы и изделия строительные большой толщины с высоким и средним термическим сопротивлением. Методы определения термического сопротивления на приборах с горячей охранной зоной и оснащенных тепломером
Страницы стандарта





































Приложение №1: Поправка к ГОСТ 31924-2011 Обозначение: Поправка к ГОСТ 31924-2011 Дата введения в действие: 15.02.2023
