ГОСТ Р 54467-2011 Материалы и изделия строительные большой толщины с высоким и средним термическим сопротивлением. Методы определения термического сопротивления на приборах с горячей охранной зоной и оснащенных тепломером
ГОСТ Р
Скачать ГОСТ в PDF или DOC бесплатно
Основная информация
Обозначение:
ГОСТ Р 54467-2011
Статус:
Отменен
Тип:
ГОСТ Р
Название русское:
Материалы и изделия строительные большой толщины с высоким и средним термическим сопротивлением. Методы определения термического сопротивления на приборах с горячей охранной зоной и оснащенных тепломером
Название английское:
Thick building materials and products of high and medium thermal resistance. Methods for determination of thermal resistance by means of guarded hot plate and heat flow meter
Даты и сроки
Дата издания:
01-30-12
Дата введения в действие:
01-01-12
Дата завершения срока действия:
11-01-13
Применение и описание
Область и условия применения:
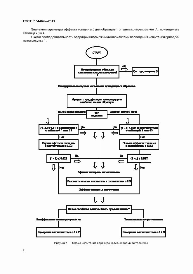
Настоящий стандарт распространяется на строительные материалы и изделия с высоким и средним термическим сопротивлением (не менее 0,5 м2•К/Вт) и устанавливает требования к методикам определения термического сопротивления изделий, толщина которых превышает максимальную толщину, допустимую при испытании на приборах с горячей охранной зоной и оснащенных тепломером. В настоящем стандарте приведены правила оценки эффекта толщины, позволяющие прогнозировать значения теплофизических показателей изделий при их фактической толщине и устанавливать возможность вычисления термического сопротивления изделия как сумму термических сопротивлений отдельных слоев, на которые разрезано изделие
Связи и замены
Заменяющий:
-
Изменения и переиздания
Список изменений:
№0 от (рег. ) «Текстовое изменение; Изменено заглавие»
Описание стандарта
ГОСТ Р 54467-2011 Материалы и изделия строительные большой толщины с высоким и средним термическим сопротивлением. Методы определения термического сопротивления на приборах с горячей охранной зоной и оснащенных тепломером
Страницы стандарта































