ГОСТ Р ЕН 12354-1-2012 Акустика зданий. Методы расчета акустических характеристик зданий по характеристикам их элементов. Часть 1. Звукоизоляция воздушного шума между помещениями
ГОСТ Р ЕН
Скачать ГОСТ в PDF или DOC бесплатно
Основная информация
Обозначение:
ГОСТ Р ЕН 12354-1-2012
Статус:
Действует
Тип:
ГОСТ Р ЕН
Название русское:
Акустика зданий. Методы расчета акустических характеристик зданий по характеристикам их элементов. Часть 1. Звукоизоляция воздушного шума между помещениями
Название английское:
Building acoustics. Estimation of acoustic performance of buildings from the performance of elements. Part 1. Airborne sound insulation between rooms
Даты и сроки
Дата издания:
04-18-14
Дата введения в действие:
12-01-13
Дата завершения срока действия:
-
Применение и описание
Область и условия применения:
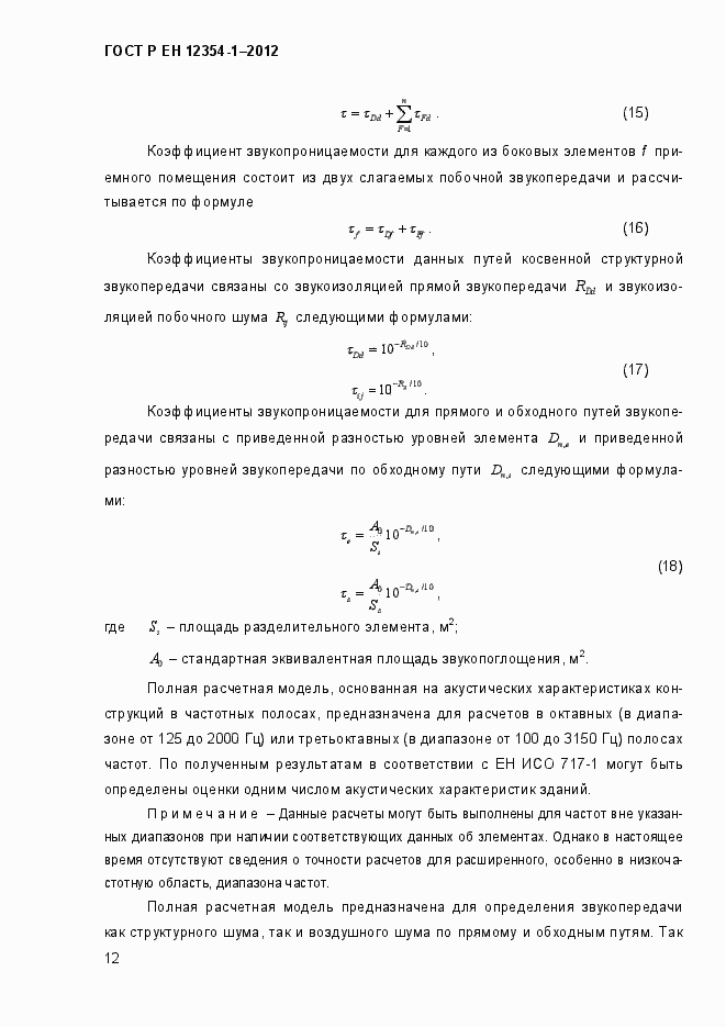
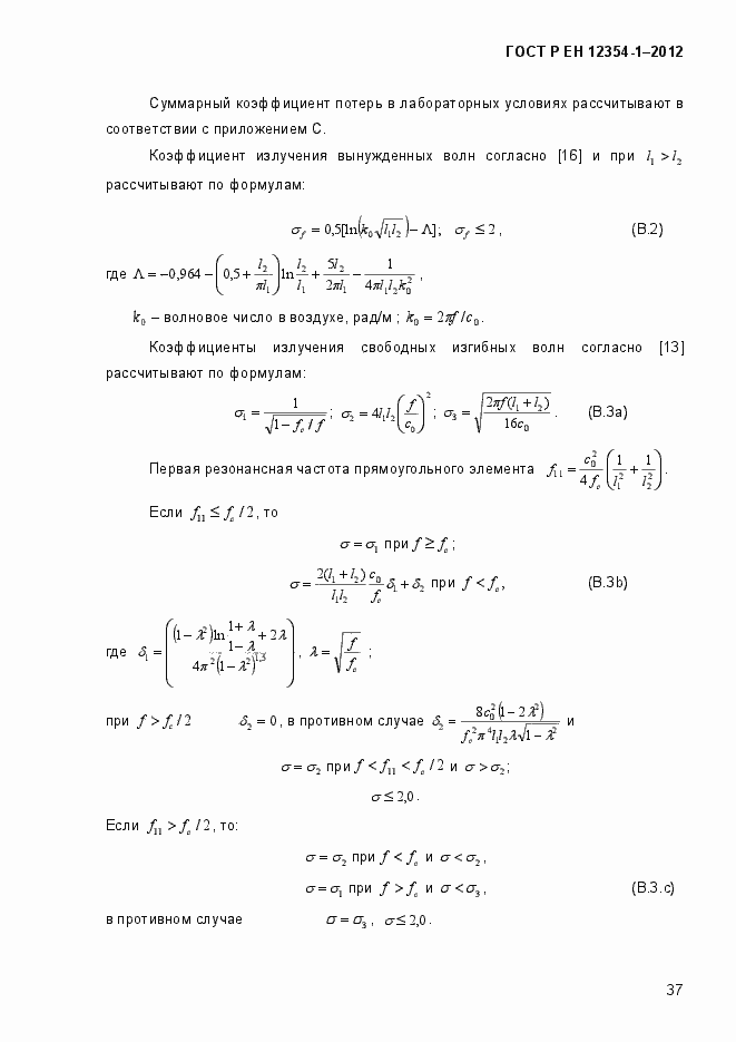
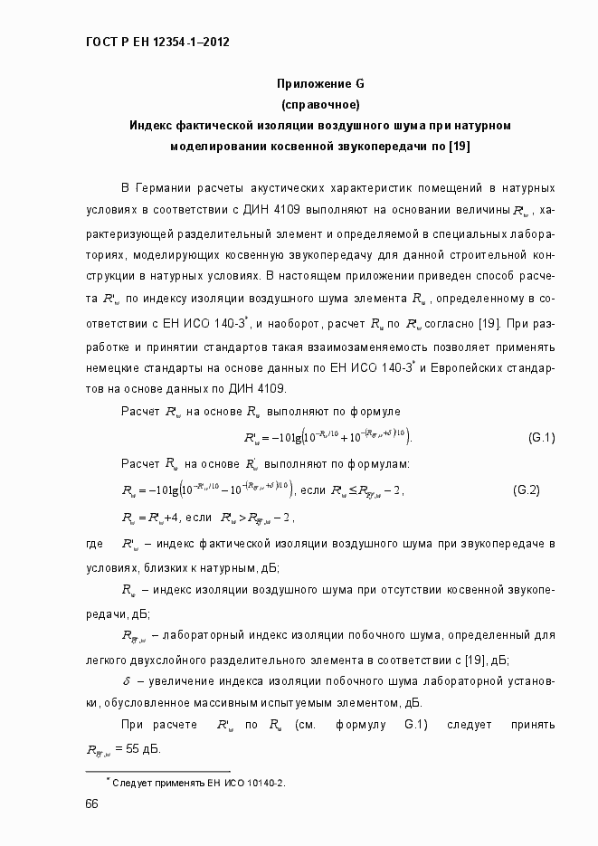
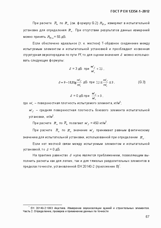
Настоящий стандарт устанавливает расчетные методы оценки звукоизоляции воздушного шума, распространяющегося в зданиях между помещениями, прежде всего на основе результатов измерений, характеризующих прямую или косвенную передачу звука строительными конструкциями, а также на основе теории распространения звука в строительных конструкциях. Расчет в соответствии с полной расчетной моделью выполняют в частотных полосах, по значениям характеристик в которых рассчитывают оценку акустических характеристик зданий одним числом. Упрощенная модель, имеющая ограниченную область применения, непосредственно следует из данной оценки, полученной на основе оценок одним числом для строительных элементов. Настоящий стандарт устанавливает основные принципы построения расчетных схем звукоизоляции, определяет область их применения и ограничения, устанавливает перечень соответствующих величин. Стандарт предназначен для экспертов в области акустики и служит основой для разработки документов и программных средств для других специалистов в строительстве с учетом региональных требований
Связи и замены
Заменяющий:
-
Описание стандарта
ГОСТ Р ЕН 12354-1-2012 Акустика зданий. Методы расчета акустических характеристик зданий по характеристикам их элементов. Часть 1. Звукоизоляция воздушного шума между помещениями
Страницы стандарта
















































































