ГОСТ Р ЕН 12354-4-2012 Акустика зданий. Методы расчета акустических характеристик зданий по характеристикам их элементов. Часть 4. Звукопередача из помещения наружу
ГОСТ Р ЕН
Скачать ГОСТ в PDF или DOC бесплатно
Основная информация
Обозначение:
ГОСТ Р ЕН 12354-4-2012
Статус:
Действует
Тип:
ГОСТ Р ЕН
Название русское:
Акустика зданий. Методы расчета акустических характеристик зданий по характеристикам их элементов. Часть 4. Звукопередача из помещения наружу
Название английское:
Building acoustics. Estimation of acoustic performance of buildings from the performance of elements. Part 4. Transmission of indoor sound to the outside
Даты и сроки
Дата издания:
04-08-14
Дата введения в действие:
12-01-13
Дата завершения срока действия:
-
Применение и описание
Область и условия применения:
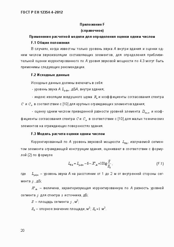
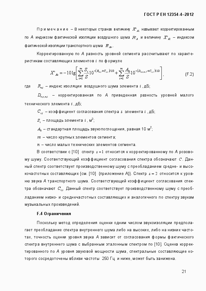
Настоящий стандарт устанавливает методы расчета уровня звуковой мощности шума, создаваемого источниками, расположенными внутри здания, и излучаемого наружу его ограждающими конструкциями. Расчет производят на основе результатов измерений уровня звукового давления внутри здания и данных, характеризующих звукопередачу соответствующих элементов и отверстий в ограждающих конструкциях. Рассчитанные уровни звуковой мощности вместе с шумом других источников, расположенных на ограждающих конструкциях или перед ними, используют для расчета уровня звукового давления на заданном расстоянии от здания как акустической характеристики здания. Настоящий стандарт не распространяется на методы расчета уровня звукового давления внутренних источников шума внутри здания и не рассматривает распространение шума снаружи здания Настоящий стандарт устанавливает основные принципы построения расчетных схем, определяет область их применения и ограничения, устанавливает перечень соответствующих величин. Стандарт предназначен для экспертов в области акустики и служит основой для разработки документов и программных средств для специалистов в строительстве с учетом региональных требований
Связи и замены
Заменяющий:
-
Описание стандарта
ГОСТ Р ЕН 12354-4-2012 Акустика зданий. Методы расчета акустических характеристик зданий по характеристикам их элементов. Часть 4. Звукопередача из помещения наружу
Страницы стандарта



































