ГОСТ Р ЕН 12354-5-2012 Акустика зданий. Методы расчета акустических характеристик зданий по характеристикам их элементов. Часть 5. Шум инженерного оборудования
ГОСТ Р ЕН
Скачать ГОСТ в PDF или DOC бесплатно
Основная информация
Обозначение:
ГОСТ Р ЕН 12354-5-2012
Статус:
Действует
Тип:
ГОСТ Р ЕН
Название русское:
Акустика зданий. Методы расчета акустических характеристик зданий по характеристикам их элементов. Часть 5. Шум инженерного оборудования
Название английское:
Building acoustics. Estimation of acoustic performance of buildings from the performance of elements. Part 5. Sounds levels due to the service equipment
Даты и сроки
Дата издания:
07-23-14
Дата введения в действие:
12-01-13
Дата завершения срока действия:
-
Применение и описание
Область и условия применения:
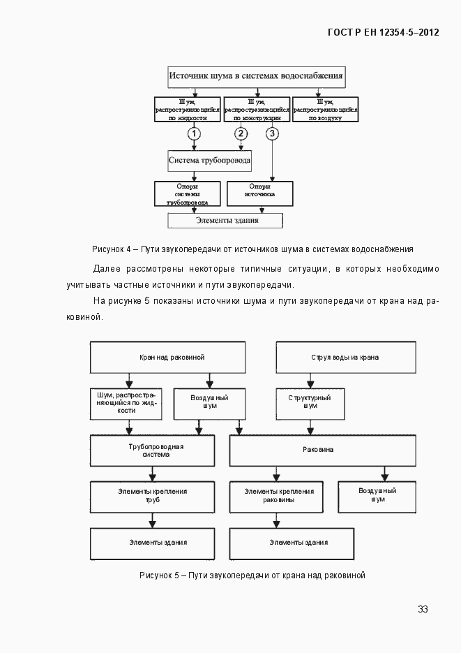
Настоящий стандарт устанавливает методы расчета уровня звукового давления шума в здании, вызванного работой инженерного оборудования. Как и стандарт для натурных измерений, настоящий стандарт распространяется на санитарно-техническое оборудование, вентиляционные системы, системы отопления и охлаждения, на вспомогательное инженерное оборудование, лифты, мусоропроводы, котлы, вентиляторы, насосы, автоматически открываемые ворота автостоянок, а также может применяться для другого оборудования, присоединяемого к зданию или установленного в нем. Оценка основана на результатах измерений, характеризующих как источники шума, так и строительные конструкции. Расчеты выполняют в полосах частот. Настоящий стандарт устанавливает основные принципы построения расчетных схем, определяет область их применения и ограничения, устанавливает перечень соответствующих величин. Стандарт предназначен для экспертов в области акустики и служит основой для разработки документов и программных средств для других специалистов в строительстве с учетом региональных требований
Связи и замены
Заменяющий:
-
Описание стандарта
ГОСТ Р ЕН 12354-5-2012 Акустика зданий. Методы расчета акустических характеристик зданий по характеристикам их элементов. Часть 5. Шум инженерного оборудования
Страницы стандарта





































































































