ГОСТ Р ЕН 12354-6-2012 Акустика зданий. Методы расчета акустических характеристик зданий по характеристикам их элементов. Часть 6. Звукопоглощение в закрытых пространствах
ГОСТ Р ЕН
Скачать ГОСТ в PDF или DOC бесплатно
Основная информация
Обозначение:
ГОСТ Р ЕН 12354-6-2012
Статус:
Действует
Тип:
ГОСТ Р ЕН
Название русское:
Акустика зданий. Методы расчета акустических характеристик зданий по характеристикам их элементов. Часть 6. Звукопоглощение в закрытых пространствах
Название английское:
Building acoustics. Estimation of acoustic performance of buildings from the performance of elements. Part 6. Sound absorption in enclosed spaces
Даты и сроки
Дата издания:
05-14-14
Дата введения в действие:
12-01-13
Дата завершения срока действия:
-
Применение и описание
Область и условия применения:
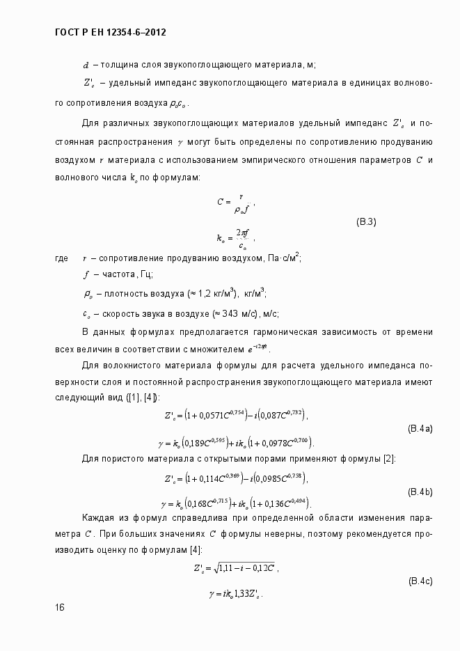
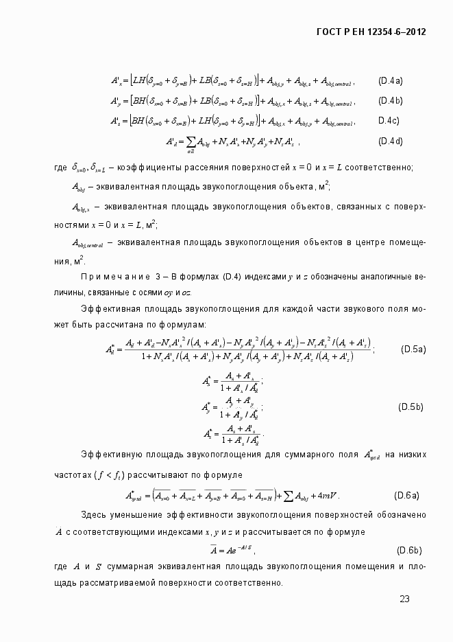
Настоящий стандарт устанавливает метод расчета общей эквивалентной площади звукопоглощения и времени реверберации в закрытых пространствах зданий. Расчет основан на результатах измерений, характеризующих звукопоглощение материалов и объектов. Расчеты выполняют в полосах частот. Настоящий стандарт устанавливает основные принципы построения расчетных схем, определяет область их применения и ограничения, устанавливает перечень соответствующих величин. Стандарт предназначен для экспертов в области акустики и служит основой для разработки документов и программных средств для других специалистов в строительстве с учетом региональных требований. Расчетные модели основаны на опыте прогнозирования для типичных жилых помещений, офисов, а также для пространств общего пользования здания, включая лестничные пролеты, коридоры и помещения с инженерным оборудованием. Стандарт не распространяется на большие помещения или помещения неправильной формы, такие как концертные залы, театры и производственные помещения
Связи и замены
Заменяющий:
-
Описание стандарта
ГОСТ Р ЕН 12354-6-2012 Акустика зданий. Методы расчета акустических характеристик зданий по характеристикам их элементов. Часть 6. Звукопоглощение в закрытых пространствах
Страницы стандарта


































