ГОСТ 34682.1-2020 Платформы подъемные для инвалидов и других маломобильных групп населения. Требования безопасности к устройству и установке. Часть 1. Платформы лестничные и с наклонным перемещением
ГОСТ
Скачать ГОСТ в PDF или DOC бесплатно
Основная информация
Обозначение:
ГОСТ 34682.1-2020
Статус:
Действует
Тип:
ГОСТ
Название русское:
Платформы подъемные для инвалидов и других маломобильных групп населения. Требования безопасности к устройству и установке. Часть 1. Платформы лестничные и с наклонным перемещением
Название английское:
Lifting platforms for persons with impaired mobility. Safety requirements for the construction and installation. Part 1. Stairlifts and inclined lifting platforms
Даты и сроки
Дата регистрации:
10-30-20
Дата издания:
11-19-20
Дата введения в действие:
06-01-21
Дата завершения срока действия:
-
Применение и описание
Область и условия применения:
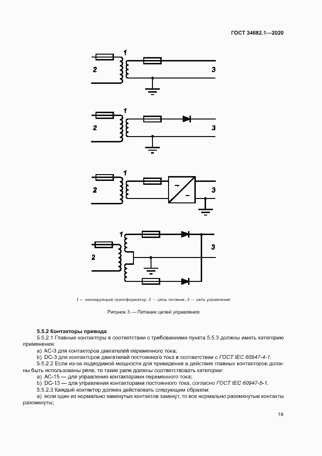
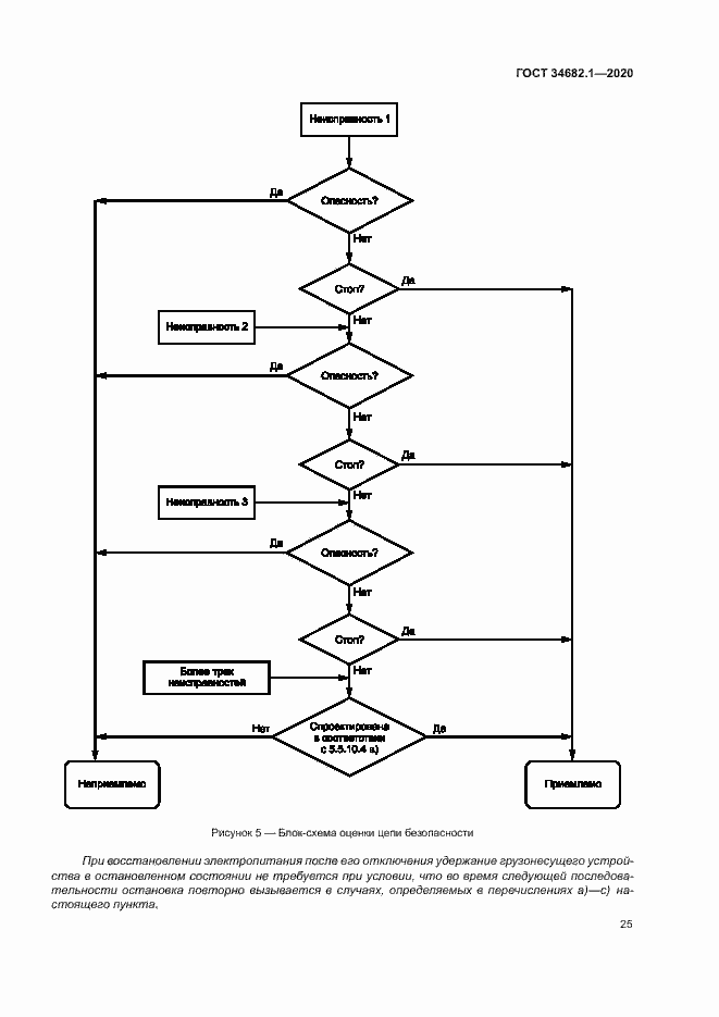
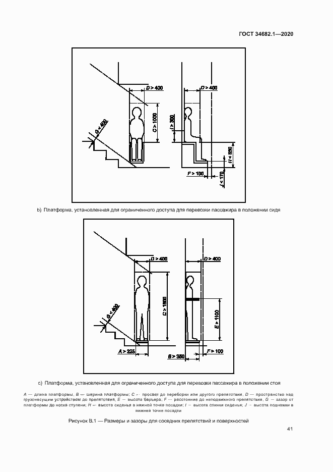
Настоящий стандарт устанавливает следующие общие требования безопасности к устройству и установке в зданиях (сооружениях) платформ с наклонным перемещением и электроприводом, прикрепленных к строительным конструкциям и предназначенных для использования инвалидами и маломобильными группами населения: - платформа перемещается над лестницей или наклонной поверхностью по прямой или сложной траектории между заданными уровнями; - на платформе возможно перемещение одного человека, как находящегося в инвалидном кресле-коляске, так и без него; - грузонесущее устройство перемещается по направляющим; - для приведения в движение и для удержания грузонесущего устройства платформы можно применять следующие виды приводов: a) с канатами, b) зубчато-реечной передачей, c) цепью, d) фрикционным приводом, e) направляемым канатом с шариками (роликами). В настоящем стандарте рассмотрены все существенные опасности, связанные с платформами, когда они используются по назначению и в условиях, предусмотренных изготовителем (см. раздел 4)
Связи и замены
Заменяющий:
-
Описание стандарта
ГОСТ 34682.1-2020 Платформы подъемные для инвалидов и других маломобильных групп населения. Требования безопасности к устройству и установке. Часть 1. Платформы лестничные и с наклонным перемещением
Страницы стандарта

























































