ГОСТ 33966.1-2020 Эскалаторы и пассажирские конвейеры. Часть 1. Требования безопасности к устройству и установке
ГОСТ
Скачать ГОСТ в PDF или DOC бесплатно
Основная информация
Обозначение:
ГОСТ 33966.1-2020
Статус:
Действует
Тип:
ГОСТ
Название русское:
Эскалаторы и пассажирские конвейеры. Часть 1. Требования безопасности к устройству и установке
Название английское:
Escalators and moving walks. Part 1. Safety requirements for construction and installation
Даты и сроки
Дата регистрации:
09-30-20
Дата издания:
12-01-20
Дата введения в действие:
06-01-22
Дата завершения срока действия:
-
Применение и описание
Область и условия применения:
Настоящий стандарт устанавливает общие требования безопасности к устройству и установке вновь изготавливаемых эскалаторов и пассажирских конвейеров (пластинчатых или ленточных). Настоящий стандарт распространяется на все значительные опасности, опасные ситуации и события, имеющие отношение к эскалаторам и пассажирским конвейерам, когда их используют по назначению, а также в условиях неправильного использования, которые изготовитель может обоснованно спрогнозировать (см. раздел 4). Рекомендуется использовать настоящий стандарт при модернизации эскалаторов и пассажирских конвейеров, изготовленных до даты его введения
Связи и замены
Заменяющий:
-
Взамен:
ГОСТ 33966.1-2016
Описание стандарта
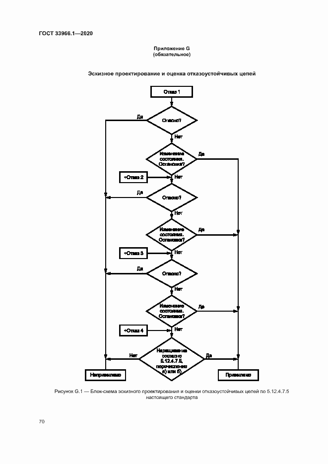
ГОСТ 33966.1-2020 Эскалаторы и пассажирские конвейеры. Часть 1. Требования безопасности к устройству и установке
Страницы стандарта






























































































Приложение №1: Поправка к ГОСТ 33966.1-2020 Обозначение: Поправка к ГОСТ 33966.1-2020 Дата введения в действие: 15.03.2021
