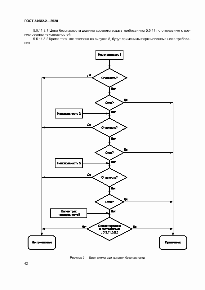
ГОСТ 34682.2-2020 Платформы подъемные для инвалидов и других маломобильных групп населения. Требования безопасности к устройству и установке. Часть 2. Платформы с вертикальным перемещением
ГОСТ
Скачать ГОСТ в PDF или DOC бесплатно
Основная информация
Обозначение:
ГОСТ 34682.2-2020
Статус:
Действует
Тип:
ГОСТ
Название русское:
Платформы подъемные для инвалидов и других маломобильных групп населения. Требования безопасности к устройству и установке. Часть 2. Платформы с вертикальным перемещением
Название английское:
Lifting platforms for persons with impaired mobility. Safety requirements for the construction and installation. Part 2. Vertical lifting platforms
Даты и сроки
Дата регистрации:
11-06-20
Дата издания:
12-04-20
Дата введения в действие:
06-01-21
Дата завершения срока действия:
-
Применение и описание
Область и условия применения:
Настоящий стандарт устанавливает общие требования безопасности к устройству и установке в зданиях, сооружениях платформ с вертикальным перемещением, предназначенных для использования инвалидами и другими маломобильными группами населения. Транспортирование пользователей на платформах осуществляется в положении стоя или сидя, в том числе в инвалидном кресле-коляске с сопровождающим или без сопровождающего
Связи и замены
Заменяющий:
-
Описание стандарта
ГОСТ 34682.2-2020 Платформы подъемные для инвалидов и других маломобильных групп населения. Требования безопасности к устройству и установке. Часть 2. Платформы с вертикальным перемещением
Страницы стандарта





























































































