ГОСТ Р 70107-2022 Системы газораспределительные. Сети газораспределения. Общие требования к графическому отображению объектов сетей газораспределения
ГОСТ Р
Скачать ГОСТ в PDF или DOC бесплатно
Основная информация
Обозначение:
ГОСТ Р 70107-2022
Статус:
Действует
Тип:
ГОСТ Р
Название русское:
Системы газораспределительные. Сети газораспределения. Общие требования к графическому отображению объектов сетей газораспределения
Название английское:
Gas distribution systems. Gas distribution networks. General requirements for graphic display of gas distribution networks objects
Даты и сроки
Дата издания:
06-03-22
Дата введения в действие:
11-01-22
Дата завершения срока действия:
-
Применение и описание
Область и условия применения:
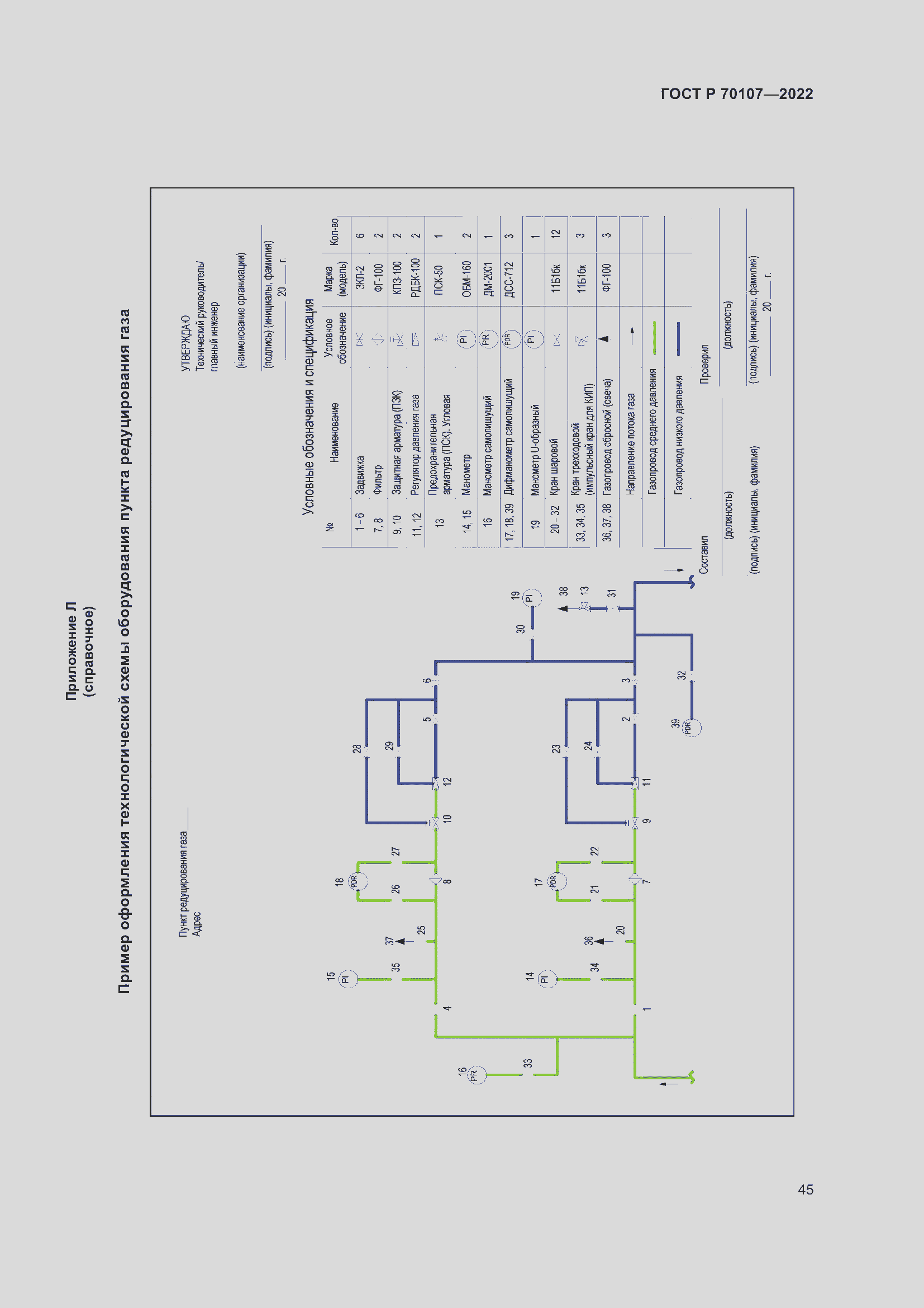
Настоящий стандарт устанавливает правила графического отображения сетей газораспределения (или их частей), транспортирующих природный газ по ГОСТ 5542 и сжиженные углеводородные газы (СУГ) по ГОСТ Р 52087, ГОСТ 20448, и смежных коммуникаций на схемах, входящих в состав эксплуатационной документации (в т. ч. для использования в составе информационных систем). Положения настоящего стандарта распространяются на: - технологические схемы сетей газораспределения (в т. ч. схемы точек контроля давления газа в сети газораспределения, схемы точек размещения пунктов контроля интенсивности запаха газа); - планшеты аварийно-диспетчерской службы; - маршрутные карты; - схемы средств электрохимической защиты; - технологические схемы оборудования пункта редуцирования газа и пункта учета газа; - схемы размещения средств автоматизированной системы управления технологическим процессом; - технологические схемы газонаполнительной станции, газонаполнительного пункта, автомобильной газозаправочной станции и автомобильной газонаполнительной компрессорной станции
Связи и замены
Заменяющий:
-
Описание стандарта
ГОСТ Р 70107-2022 Системы газораспределительные. Сети газораспределения. Общие требования к графическому отображению объектов сетей газораспределения
Страницы стандарта



























































Приложение №1: Поправка к ГОСТ Р 70107-2022 Обозначение: Поправка к ГОСТ Р 70107-2022 Дата введения в действие: 28.07.2023

Приложение №1: Поправка к ГОСТ Р 70107-2022 Обозначение: Поправка к ГОСТ Р 70107-2022 Дата введения в действие: 28.07.2023

Приложение №1: Поправка к ГОСТ Р 70107-2022 Обозначение: Поправка к ГОСТ Р 70107-2022 Дата введения в действие: 28.07.2023
