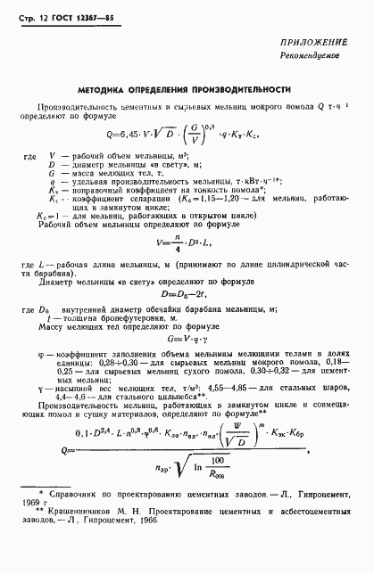
ГОСТ 12367-85 Мельницы трубные помольных агрегатов. Общие технические условия
ГОСТ
Скачать ГОСТ в PDF или DOC бесплатно
Основная информация
Обозначение:
ГОСТ 12367-85
Статус:
Действует
Тип:
ГОСТ
Название русское:
Мельницы трубные помольных агрегатов. Общие технические условия
Название английское:
Tube mills of grinding units. General technical specifications
Даты и сроки
Дата издания:
01-23-86
Дата введения в действие:
01-01-87
Дата завершения срока действия:
-
Применение и описание
Область и условия применения:
Настоящий стандарт распространяется на трубные мельницы, предназначенные для помола цементного сырья и клинкера в открытом и замкнутом циклах, изготовляемые в климатическом исполнении УХЛ для нужд народного хозяйства и в климатическом исполнении Т - для экспорта, категории размещения 4
Связи и замены
Заменяющий:
-
Взамен:
ГОСТ 12367-77;ГОСТ 24017-80
Изменения и переиздания
Список изменений:
№1 от (рег. ) «Срок действия продлен» №2 от (рег. ) «Срок действия продлен»
Описание стандарта
ГОСТ 12367-85 Мельницы трубные помольных агрегатов. Общие технические условия
Страницы стандарта

















