ГОСТы >
93.020 Земляные работы. Выемка грунта. Сооружение фундаментов. Подземные работы >
ГОСТ Р ИСО 14688-1-2017
ГОСТ Р ИСО 14688-1-2017 Геотехнические исследования и испытания. Идентификация и классификация грунтов. Часть 1. Идентификация и описание
ГОСТ Р ИСО
Скачать ГОСТ в PDF или DOC бесплатно
Основная информация
Обозначение:
ГОСТ Р ИСО 14688-1-2017
Статус:
Действует
Тип:
ГОСТ Р ИСО
Название русское:
Геотехнические исследования и испытания. Идентификация и классификация грунтов. Часть 1. Идентификация и описание
Название английское:
Geotechnikal investigation and testing. Identification and classification of soil. Part 1. Identification and description
Даты и сроки
Дата издания:
11-29-19
Дата введения в действие:
01-01-22
Дата завершения срока действия:
-
Применение и описание
Область и условия применения:
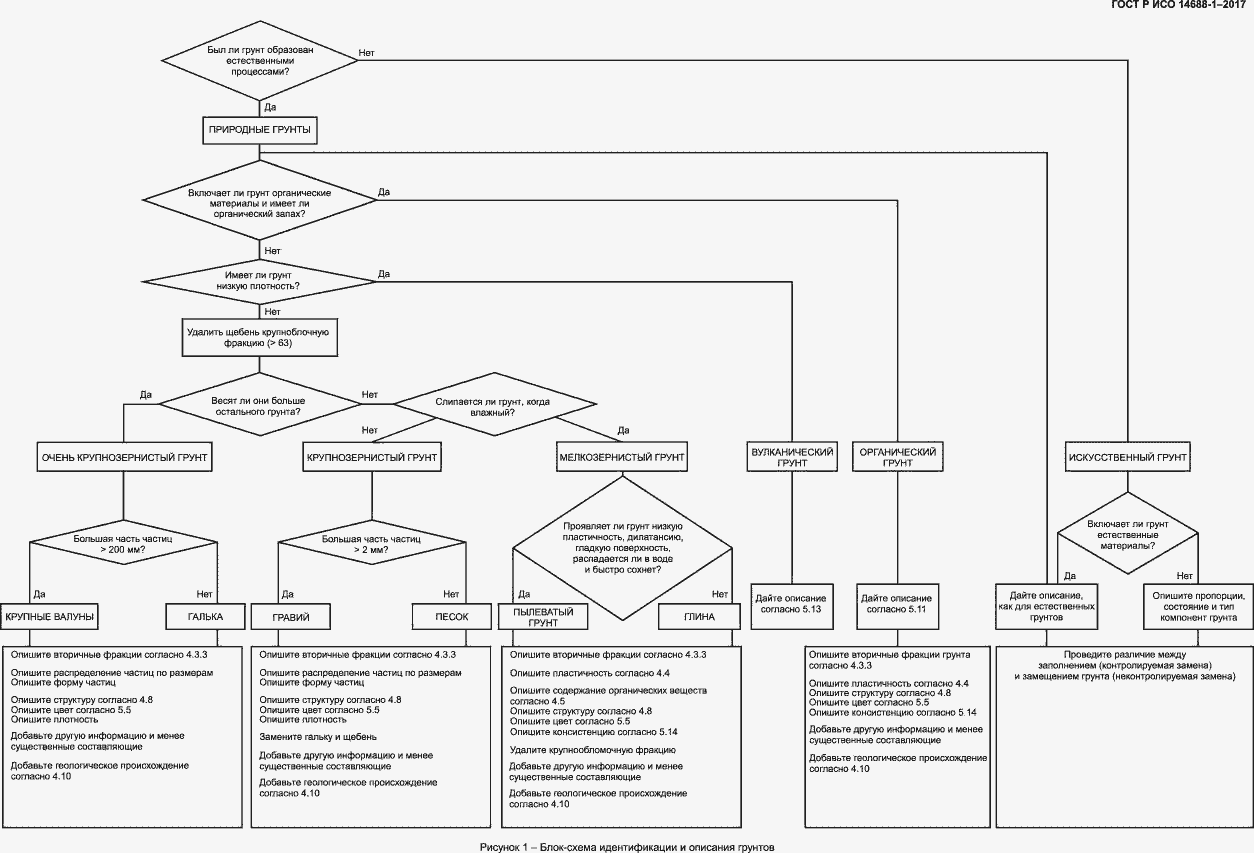
Настоящий стандарт совместно со стандартом ИСО 14688-2 устанавливает основные принципы идентификации и классификации грунтов на основе их вещественного состава и характеристик, которые наиболее широко используются для описания грунтов в инженерных целях. Данные характеристики могут изменяться, в связи с чем для конкретных проектов и материалов может потребоваться большая степень детализации классификационных и описательных терминов. Общая идентификация и описание грунтов основаны на системе, предназначенной для использования непосредственно в полевых условиях опытным персоналом и включающей в себя вещественный состав грунта и наиболее широко используемые характеристики, получаемые визуальным и ручным способами. В стандарте приводятся подробные сведения об отдельных характеристиках для идентификации грунтов и терминах, включая относящиеся к результатам полевых испытаний. Данный стандарт применяется к естественным грунтам на месте залегания (in situ), аналогичным техногенно измененным грунтам на месте залегания (in situ), и грунтам, техногенно перемещенным человеком. Идентификация и описание скальных грунтов содержатся в стандарте ИСО 14689. Идентификация и классификация грунтов для целей почвоведения, а также при мероприятиях, применяемых в целях защиты и восстановления загрязненных зон, рассматриваются в ИСО 11259
Связи и замены
Заменяющий:
-
Описание стандарта
ГОСТ Р ИСО 14688-1-2017 Геотехнические исследования и испытания. Идентификация и классификация грунтов. Часть 1. Идентификация и описание
Страницы стандарта















