ГОСТ Р 58426-2020 Дороги автомобильные общего пользования. Материалы противогололедные. Методы испытаний
ГОСТ Р
Скачать ГОСТ в PDF или DOC бесплатно
Основная информация
Обозначение:
ГОСТ Р 58426-2020
Статус:
Действует
Тип:
ГОСТ Р
Название русское:
Дороги автомобильные общего пользования. Материалы противогололедные. Методы испытаний
Название английское:
Automobile roads of general use. Dеiсing materials. Methods of testing
Даты и сроки
Дата издания:
11-17-20
Дата введения в действие:
12-01-20
Дата завершения срока действия:
-
Применение и описание
Область и условия применения:
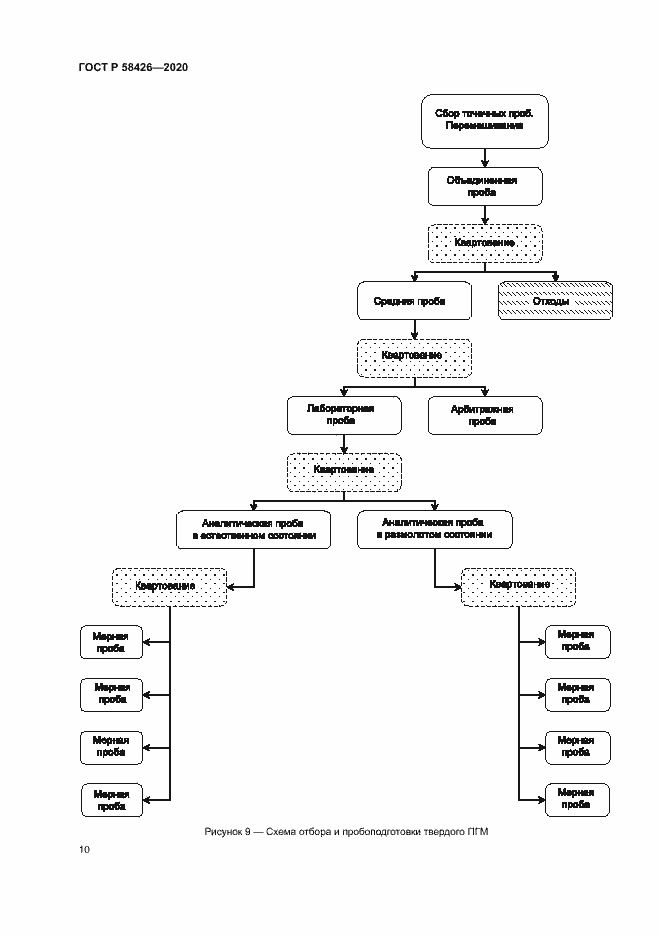
Настоящий стандарт устанавливает методы испытаний противогололедных материалов (далее ПГМ) при проведении контроля показателей поставщиками продукции (предприятием-изготовителем), при всех видах контроля, в том числе входном контроле потребителями, операционном контроле качества, приемо-сдаточных, периодических и сертификационных испытаниях
Связи и замены
Заменяющий:
-
Описание стандарта
ГОСТ Р 58426-2020 Дороги автомобильные общего пользования. Материалы противогололедные. Методы испытаний
Страницы стандарта
























































