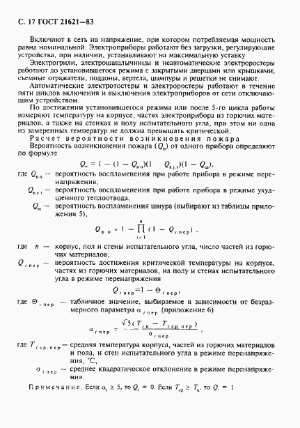
ГОСТ 21621-83 Электрогрили, электрошашлычницы, электротостеры, электроростеры бытовые. Общие технические условия
ГОСТ
Скачать ГОСТ в PDF или DOC бесплатно
Основная информация
Обозначение:
ГОСТ 21621-83
Статус:
Действует
Тип:
ГОСТ
Название русское:
Электрогрили, электрошашлычницы, электротостеры, электроростеры бытовые. Общие технические условия
Название английское:
Electric grills, shashlick grills, toasters, roasters for domestic use. General specifications
Даты и сроки
Дата издания:
07-01-97
Дата введения в действие:
01-01-84
Дата завершения срока действия:
-
Применение и описание
Область и условия применения:
Настоящий стандарт распространяется на бытовые переносные радиационные электрогрили, электрошашлычницы, электротостеры и электроростеры климатического исполнения УХЛ4 по ГОСТ 15150, изготовляемые для нужд народного хозяйства и экспорта
Связи и замены
Заменяющий:
-
Взамен:
ГОСТ 21621-76
Изменения и переиздания
Список изменений:
№1 от (рег. ) «Срок действия продлен» №2 от (рег. ) «Срок действия продлен» №3 от (рег. ) «Срок действия продлен» №4 от (рег. ) «Срок действия продлен»
Описание стандарта
ГОСТ 21621-83 Электрогрили, электрошашлычницы, электротостеры, электроростеры бытовые. Общие технические условия
Страницы стандарта























