ГОСТ Р МЭК 62353-2013 Изделия медицинские электрические. Периодические испытания и испытания после ремонта изделий медицинских электрических
ГОСТ Р МЭК
Скачать ГОСТ в PDF или DOC бесплатно
Основная информация
Обозначение:
ГОСТ Р МЭК 62353-2013
Статус:
Действует
Тип:
ГОСТ Р МЭК
Название русское:
Изделия медицинские электрические. Периодические испытания и испытания после ремонта изделий медицинских электрических
Название английское:
Medical electrical equipment. Recurrent test and test after repair of medical electrical equipment
Даты и сроки
Дата издания:
12-11-14
Дата введения в действие:
01-01-15
Дата завершения срока действия:
-
Применение и описание
Область и условия применения:
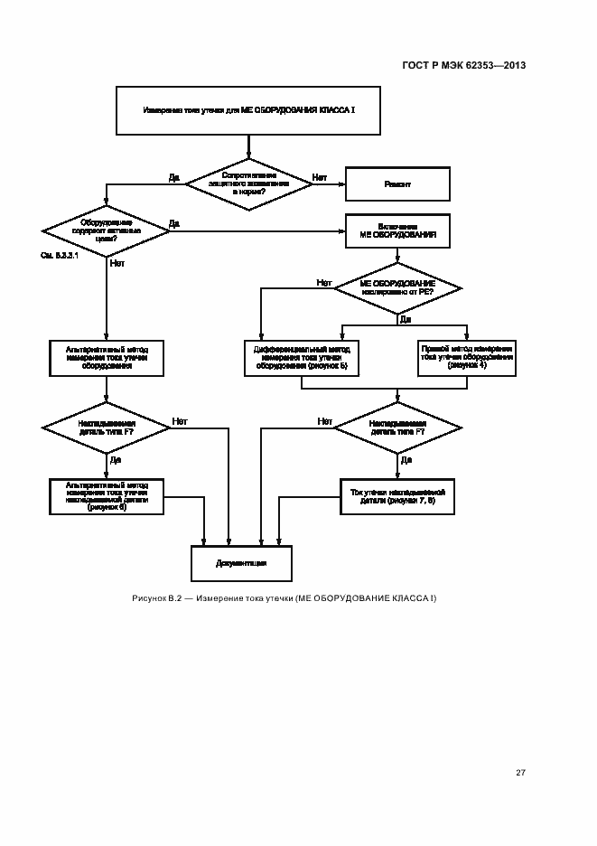
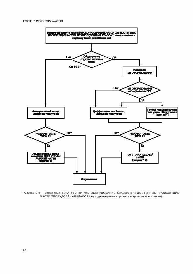
Настоящий стандарт распространяется на испытания медицинских электрических изделий и медицинских электрических систем, (далее – ме изделия и ме системы соответственно) или частей ме изделий и ме систем, которые соответствуют МЭК 60601-1 [2] перед вводом в эксплуатацию в течение технического обслуживания, инспекции, сервиса и после ремонта или в случае периодических испытаний для оценки безопасности ме изделий и ме систем или их частей (далее – оборудование). Для оборудования, не соответствующего МЭК 60601-1, эти требования могут быть использованы с учетом стандартов безопасности в отношении конструкции и информации в инструкциях по применению этого оборудования
Связи и замены
Заменяющий:
-
Описание стандарта
ГОСТ Р МЭК 62353-2013 Изделия медицинские электрические. Периодические испытания и испытания после ремонта изделий медицинских электрических
Страницы стандарта












































