ГОСТ 34262.1.4-2019 Приборы газовые бытовые для приготовления пищи. Часть 1-4. Безопасность приборов, имеющих одну или несколько горелок с системой автоматического управления горелкой
ГОСТ
Скачать ГОСТ в PDF или DOC бесплатно
Основная информация
Обозначение:
ГОСТ 34262.1.4-2019
Статус:
Действует
Тип:
ГОСТ
Название русское:
Приборы газовые бытовые для приготовления пищи. Часть 1-4. Безопасность приборов, имеющих одну или несколько горелок с системой автоматического управления горелкой
Название английское:
Domestic gas сooking appliances. Part 1-4. Safety of the appliances having one or more burners with an automatic burner control system
Даты и сроки
Дата регистрации:
10-30-19
Дата издания:
11-27-19
Дата введения в действие:
05-01-20
Дата завершения срока действия:
-
Применение и описание
Область и условия применения:
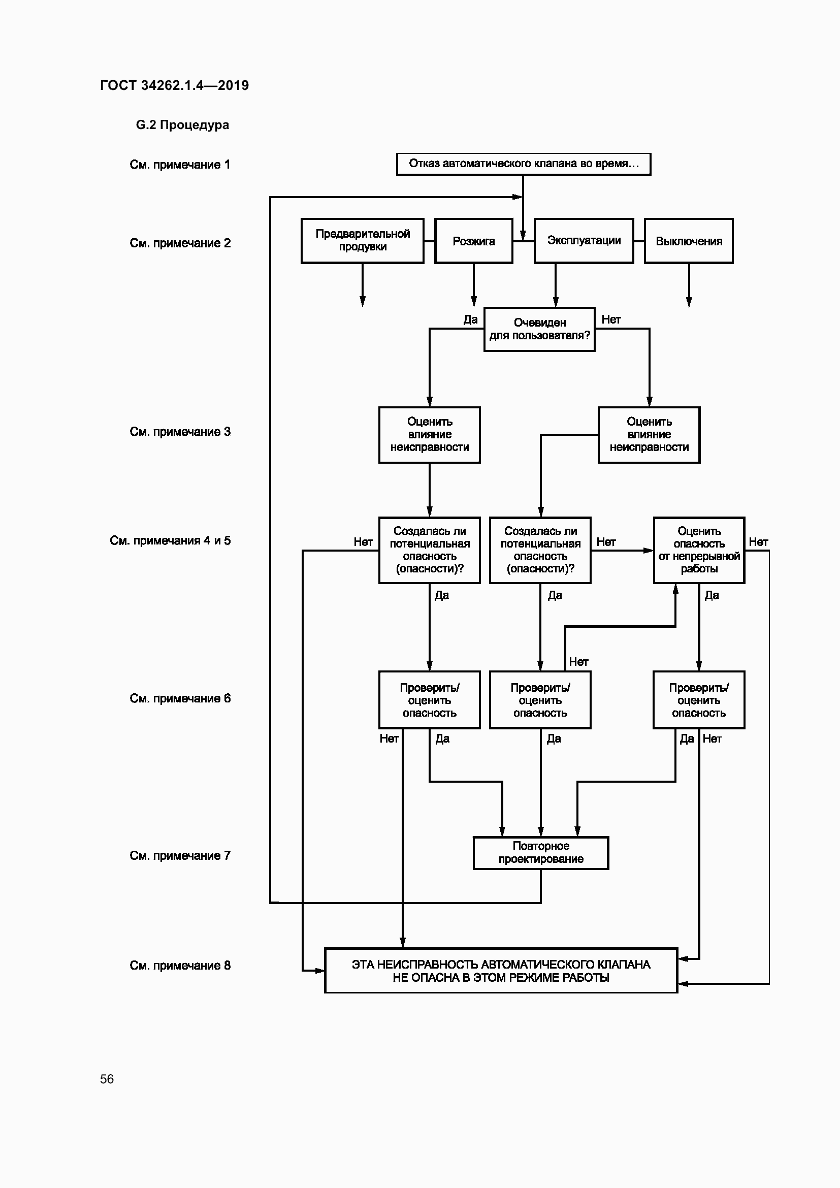
Настоящий стандарт устанавливает требования к конструкции, эксплуатационные требования, требования и методы испытаний на безопасность, а также требования к маркировке газовых бытовых приборов для приготовления пищи, имеющих одну или несколько горелок с системой автоматического управления, работающих на газе, согласно ГОСТ 33998-2016 (раздел 4). Настоящий стандарт включает специальные требования и методы испытаний, которые применимы к горелкам, имеющим систему автоматического управления горелкой, независимо от того, оснащен ли прибор вентилятором для подачи воздуха для горения и/или отвода продуктов сгорания от соответствующей горелки. Эти специальные требования и методы испытаний не относится к горелкам, имеющим автоматический розжиг, которые подпадают под действие ГОСТ 33998
Связи и замены
Заменяющий:
-
Описание стандарта
ГОСТ 34262.1.4-2019 Приборы газовые бытовые для приготовления пищи. Часть 1-4. Безопасность приборов, имеющих одну или несколько горелок с системой автоматического управления горелкой
Страницы стандарта



































































Приложение №1: Поправка к ГОСТ 34262.1.4-2019 Обозначение: Поправка к ГОСТ 34262.1.4-2019 Дата введения в действие: 11.09.2023
