ГОСТ EN 1400-2-2013 Предметы ухода за детьми. Соски детские. Часть 2. Физико-механические свойства и методы испытаний
ГОСТ ЕН
Скачать ГОСТ в PDF или DOC бесплатно
Основная информация
Обозначение:
ГОСТ EN 1400-2-2013
Статус:
Заменен
Тип:
ГОСТ ЕН
Название русское:
Предметы ухода за детьми. Соски детские. Часть 2. Физико-механические свойства и методы испытаний
Название английское:
Child use and care articles. Soothers for babies and young children. Part 2. Physical-mechanical properties and test methods
Даты и сроки
Дата регистрации:
08-28-13
Дата издания:
10-21-19
Дата введения в действие:
01-01-15
Дата завершения срока действия:
10-01-24
Применение и описание
Область и условия применения:
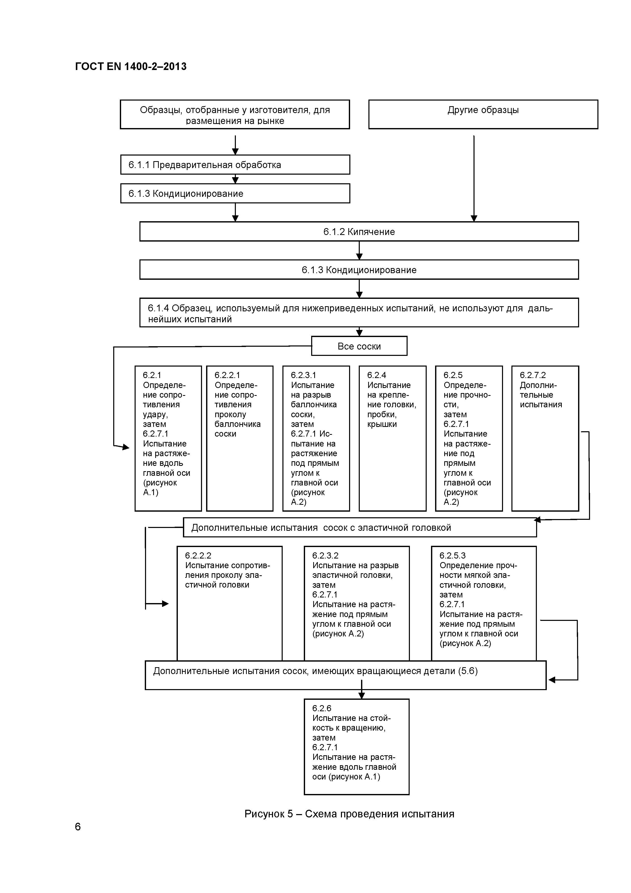
Настоящий стандарт устанавливает требования к физико-механическим свойствам, а также методы испытаний детских сосок. Настоящий стандарт распространяется на изделия, похожие на соски или выполняющие функции сосок, которые не заявлены как изделия медицинского назначения. Настоящий стандарт не распространяется на соски, используемые как изделия медицинского назначения, предназначенные для недоношенных детей и детей с синдромом Пьера Робина. Настоящий стандарт не распространяется на соски, используемые для кормления
Связи и замены
Заменяющий:
ГОСТ 34992-2023
Описание стандарта
ГОСТ EN 1400-2-2013 Предметы ухода за детьми. Соски детские. Часть 2. Физико-механические свойства и методы испытаний
Страницы стандарта























