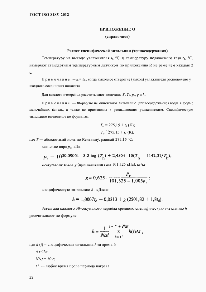
ГОСТ ISO 8185-2012 Увлажнители медицинские. Технические требования и методы испытаний
ГОСТ ИСО
Скачать ГОСТ в PDF или DOC бесплатно
Основная информация
Обозначение:
ГОСТ ISO 8185-2012
Статус:
Действует
Тип:
ГОСТ ИСО
Название русское:
Увлажнители медицинские. Технические требования и методы испытаний
Название английское:
Humidifiers for medical use. Technical requirements and test methods
Даты и сроки
Дата регистрации:
05-24-12
Дата издания:
07-03-13
Дата введения в действие:
01-01-15
Дата завершения срока действия:
-
Применение и описание
Область и условия применения:
Настоящий стандарт распространяется на медицинские увлажнители по 1.3.107, предназначенные для включения в дыхательные системы. Настоящий стандарт устанавливает требования ко всей системе работы увлажнителя, включая его аксессуары: температурные датчики, трубки подачи (нагреваемые и ненагреваемые), устройства, предназначенные для контроля среды внутри трубок подачи (подающих шлангов)
Связи и замены
Заменяющий:
-
Описание стандарта
ГОСТ ISO 8185-2012 Увлажнители медицинские. Технические требования и методы испытаний
Страницы стандарта












































