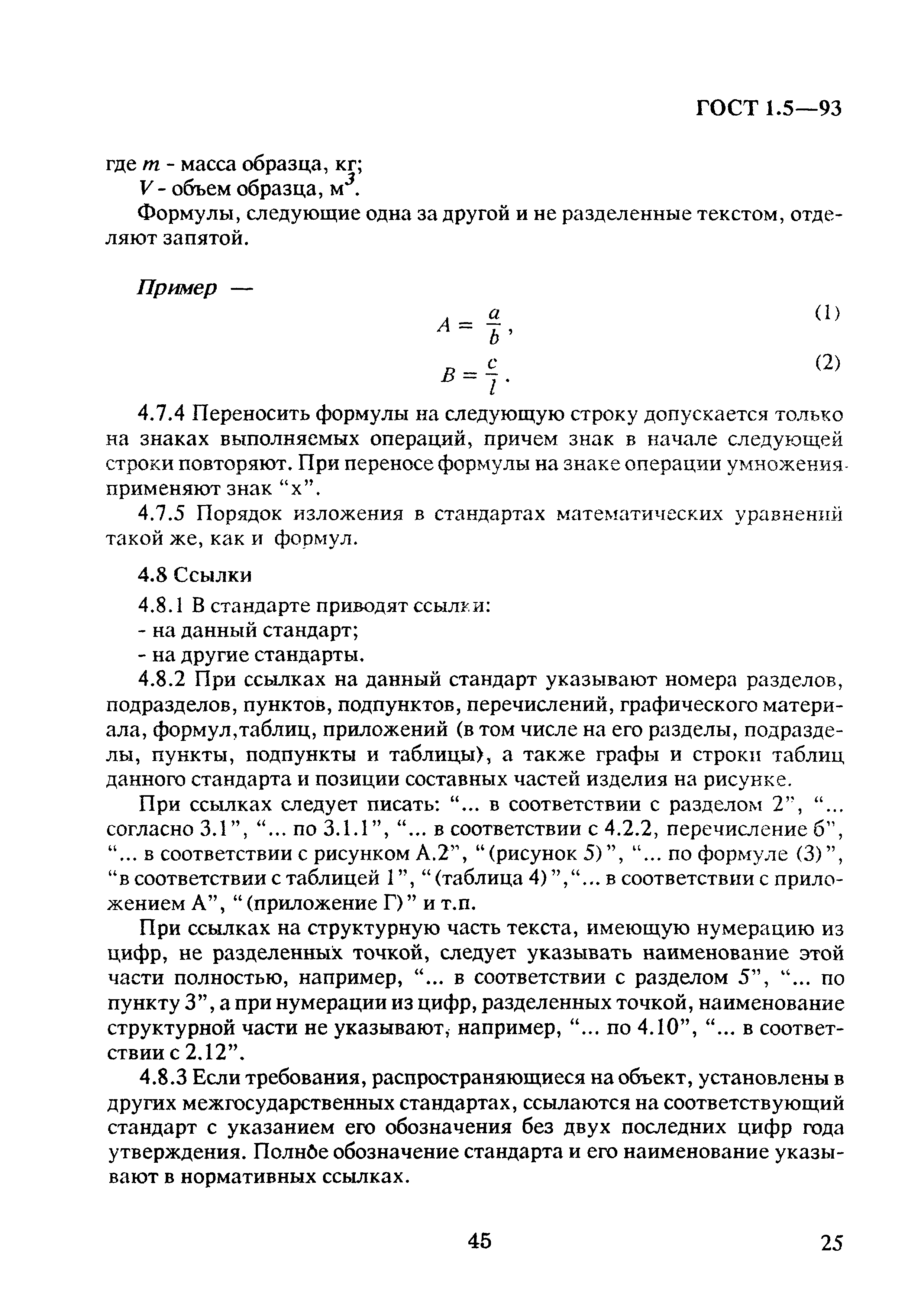
ГОСТ 1.5-93 Правила проведения работ по межгосударственной стандартизации. Общие требования к построению, изложению, оформлению и содержанию стандартов
ГОСТ
Скачать ГОСТ в PDF или DOC бесплатно
Основная информация
Обозначение:
ГОСТ 1.5-93
Статус:
Заменен
Тип:
ГОСТ
Название русское:
Правила проведения работ по межгосударственной стандартизации. Общие требования к построению, изложению, оформлению и содержанию стандартов
Название английское:
Interstate standardization procedures. General requirements for lay-out, formulation, presentation and contents of standards
Даты и сроки
Дата регистрации:
03-18-93
Дата издания:
12-01-94
Дата введения в действие:
01-01-96
Дата завершения срока действия:
09-01-02
Применение и описание
Область и условия применения:
Настоящий стандарт применяется при разработке межгосударственных стандартов в соответствии ГОСТ 1.0 и устанавливает общие требования к построению, изложению, оформлению и содержанию межгосударственных стандартов и изменений к ним
Связи и замены
Заменяющий:
ГОСТ 1.5-2001
Изменения и переиздания
Список изменений:
№1 от (рег. ) «Срок действия продлен» №2 от (рег. ) «Срок действия продлен» №3 от (рег. ) «Срок действия продлен»
Описание стандарта
ГОСТ 1.5-93 Правила проведения работ по межгосударственной стандартизации. Общие требования к построению, изложению, оформлению и содержанию стандартов
Страницы стандарта
































































