ГОСТ 10921-90 Вентиляторы радиальные и осевые. Методы аэродинамических испытаний
ГОСТ
Скачать ГОСТ в PDF или DOC бесплатно
Основная информация
Обозначение:
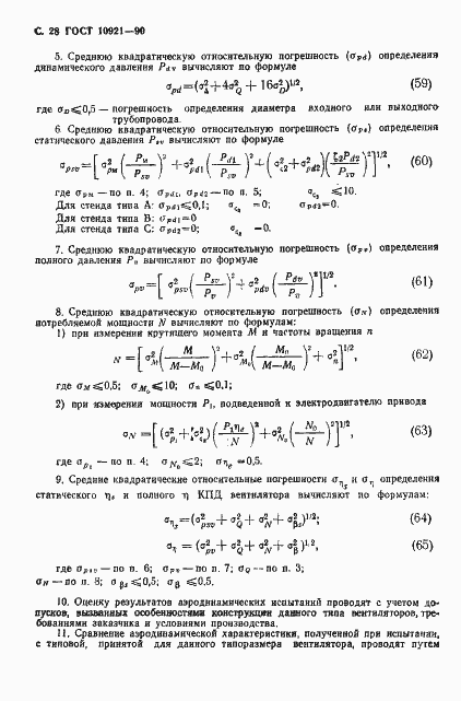
ГОСТ 10921-90
Статус:
Заменен
Тип:
ГОСТ
Название русское:
Вентиляторы радиальные и осевые. Методы аэродинамических испытаний
Название английское:
Radial and axial fans. Aerodynamic testing methods
Даты и сроки
Дата издания:
04-24-91
Дата введения в действие:
01-01-92
Дата завершения срока действия:
07-01-19
Применение и описание
Область и условия применения:
Настоящий стандарт распространяется на радиальные и осевые вентиляторы с диаметрами рабочих колес от 0,05 до 5,0 м, создающих при нормальной плотности воздуха 1,2 кг/м куб полное давление не более 30 кПа, и устанавливает методы получения их аэродинамических характеристик на испытательных стендах
Связи и замены
Заменяющий:
ГОСТ 10921-2017
Взамен:
ГОСТ 10921-74
Описание стандарта
ГОСТ 10921-90 Вентиляторы радиальные и осевые. Методы аэродинамических испытаний
Страницы стандарта

































