ГОСТ 2.052-2021 Единая система конструкторской документации. Электронная модель изделия. Общие положения
ГОСТ
Скачать ГОСТ в PDF или DOC бесплатно
Основная информация
Обозначение:
ГОСТ 2.052-2021
Статус:
Утратил силу в РФ
Тип:
ГОСТ
Название русское:
Единая система конструкторской документации. Электронная модель изделия. Общие положения
Название английское:
Unified system for design documentation. Electronic geometrical model of product. General principles
Даты и сроки
Дата регистрации:
01-29-21
Дата издания:
03-10-22
Дата введения в действие:
08-01-21
Дата завершения срока действия:
01-01-26
Применение и описание
Область и условия применения:
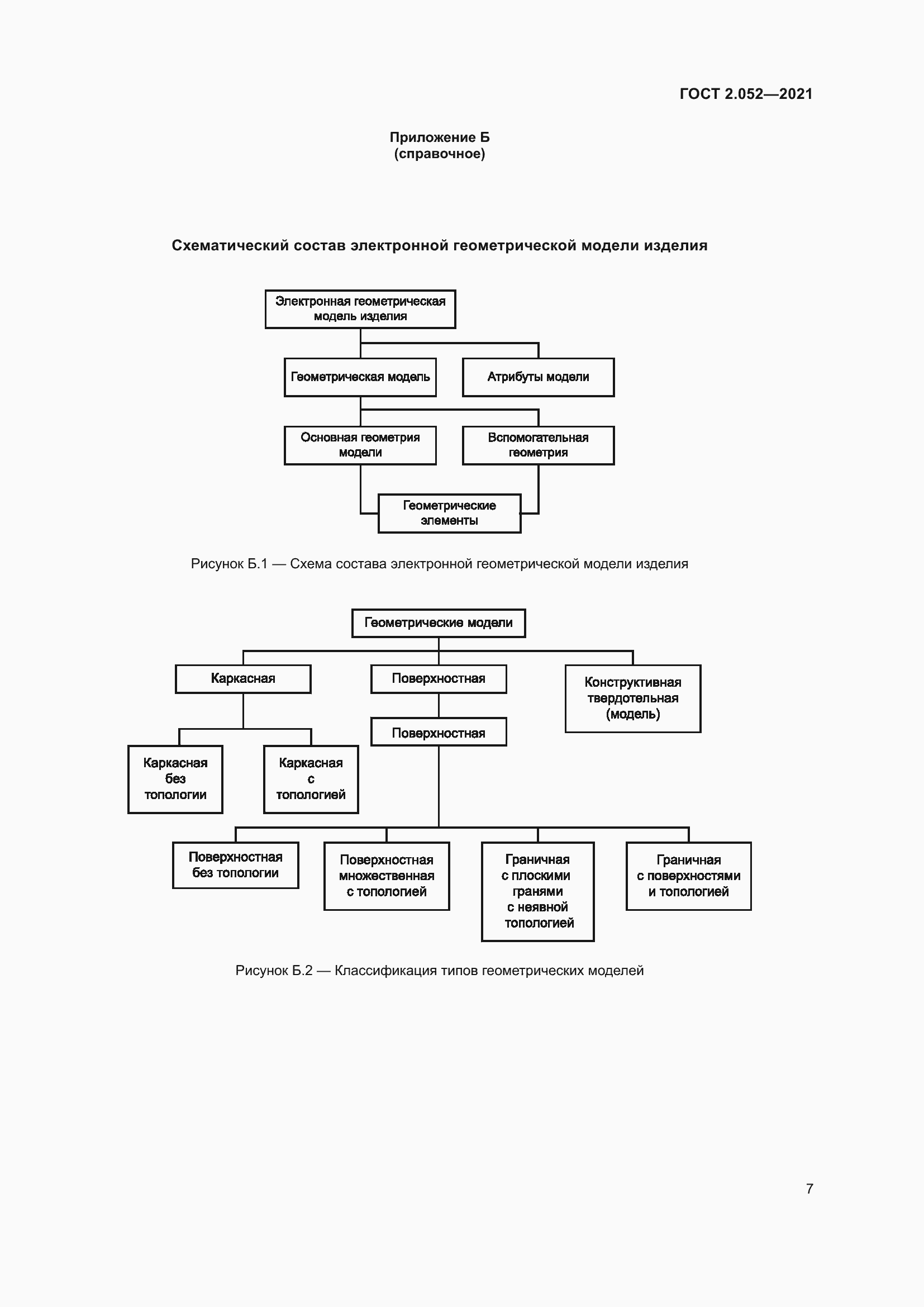
Стандарт устанавливает общие требования к выполнению электронных моделей изделий машиностроения и приборостроения (далее - электронных геометрических моделей изделий). На основе настоящего стандарта допускается, при необходимости, разрабатывать стандарты, учитывающие особенности выполнения электронных геометрических моделей изделий конкретных видов техники в зависимости от их специфики
Связи и замены
Заменяющий:
-
Взамен:
ГОСТ 2.052-2015
Описание стандарта
ГОСТ 2.052-2021 Единая система конструкторской документации. Электронная модель изделия. Общие положения
Страницы стандарта
















Приложение №1: Поправка к ГОСТ 2.052-2021 Обозначение: Поправка к ГОСТ 2.052-2021 Дата введения в действие: 25.01.2022
