ГОСТ 25932-83 Влагомеры-плотномеры радиоизотопные переносные для бетонов и грунтов. Общие технические условия
ГОСТ
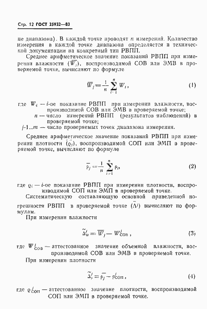
Скачать ГОСТ в PDF или DOC бесплатно
Основная информация
Обозначение:
ГОСТ 25932-83
Статус:
Действует
Тип:
ГОСТ
Название русское:
Влагомеры-плотномеры радиоизотопные переносные для бетонов и грунтов. Общие технические условия
Название английское:
Portable radioisotope soil and concrete moisture and density gauges. General specifications
Даты и сроки
Дата издания:
02-21-84
Дата введения в действие:
01-01-85
Дата завершения срока действия:
-
Применение и описание
Область и условия применения:
Настоящий стандарт распространяется на радиоизотопные переносные влагомеры-плотномеры для бетонов и грунтов, предназначенные для измерения объемной влажности и плотности бетонов и грунтов в полевых и производственных условиях и лабораториях строительных организаций
Связи и замены
Заменяющий:
-
Изменения и переиздания
Список изменений:
№1 от (рег. ) «Срок действия продлен»
Описание стандарта
ГОСТ 25932-83 Влагомеры-плотномеры радиоизотопные переносные для бетонов и грунтов. Общие технические условия
Страницы стандарта






















