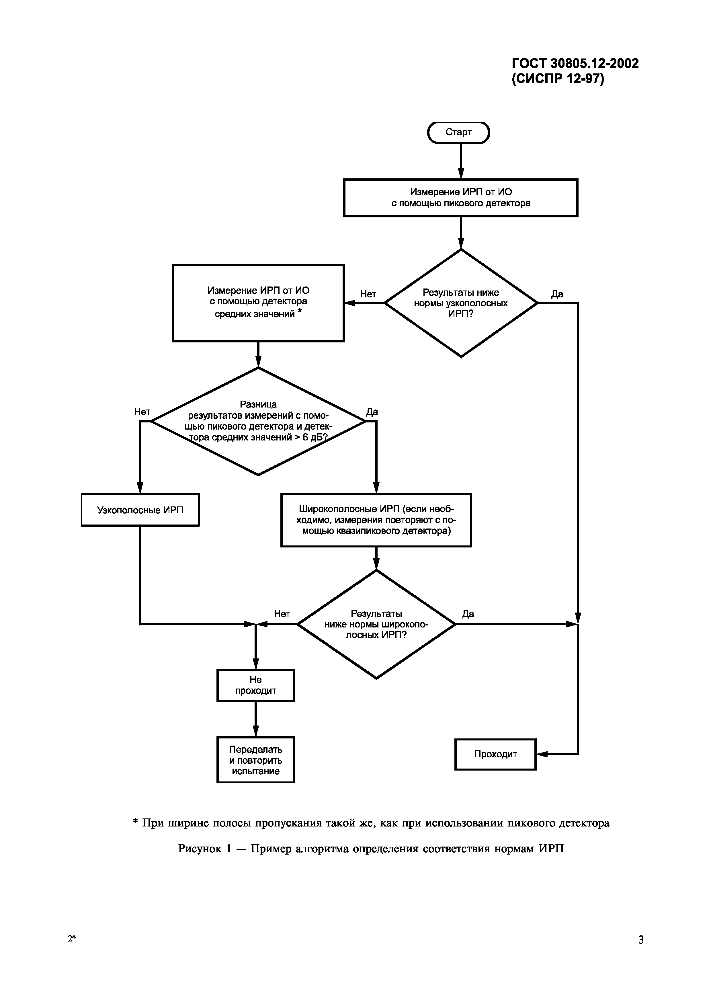
ГОСТ 30805.12-2002 Совместимость технических средств электромагнитная. Радиопомехи индустриальные от самоходных средств, моторных лодок и устройств с двигателями внутреннего сгорания. Нормы и методы испытаний
ГОСТ
Основная информация
Обозначение:
ГОСТ 30805.12-2002
Статус:
утратил силу в РФ
Тип:
ГОСТ
Название русское:
Совместимость технических средств электромагнитная. Радиопомехи индустриальные от самоходных средств, моторных лодок и устройств с двигателями внутреннего сгорания. Нормы и методы испытаний
Даты и сроки
Дата введения в действие:
11-06-02
Описание стандарта
ГОСТ 30805.12-2002 Совместимость технических средств электромагнитная. Радиопомехи индустриальные от самоходных средств, моторных лодок и устройств с двигателями внутреннего сгорания. Нормы и методы испытаний
Страницы стандарта





























