ГОСТ 33470-2023 Глобальная навигационная спутниковая система. Система экстренного реагирования при авариях. Методы испытаний модулей беспроводной связи устройства/системы вызова экстренных оперативных служб
ГОСТ
Скачать ГОСТ в PDF или DOC бесплатно
Основная информация
Обозначение:
ГОСТ 33470-2023
Статус:
Принят
Тип:
ГОСТ
Название русское:
Глобальная навигационная спутниковая система. Система экстренного реагирования при авариях. Методы испытаний модулей беспроводной связи устройства/системы вызова экстренных оперативных служб
Название английское:
Global navigation satellite system. Road accident emergency response system. Test methods for wireless communication module of in-vehicle emergency call device/system
Даты и сроки
Дата регистрации:
08-31-23
Дата издания:
10-30-23
Дата введения в действие:
06-01-24
Дата завершения срока действия:
-
Применение и описание
Область и условия применения:
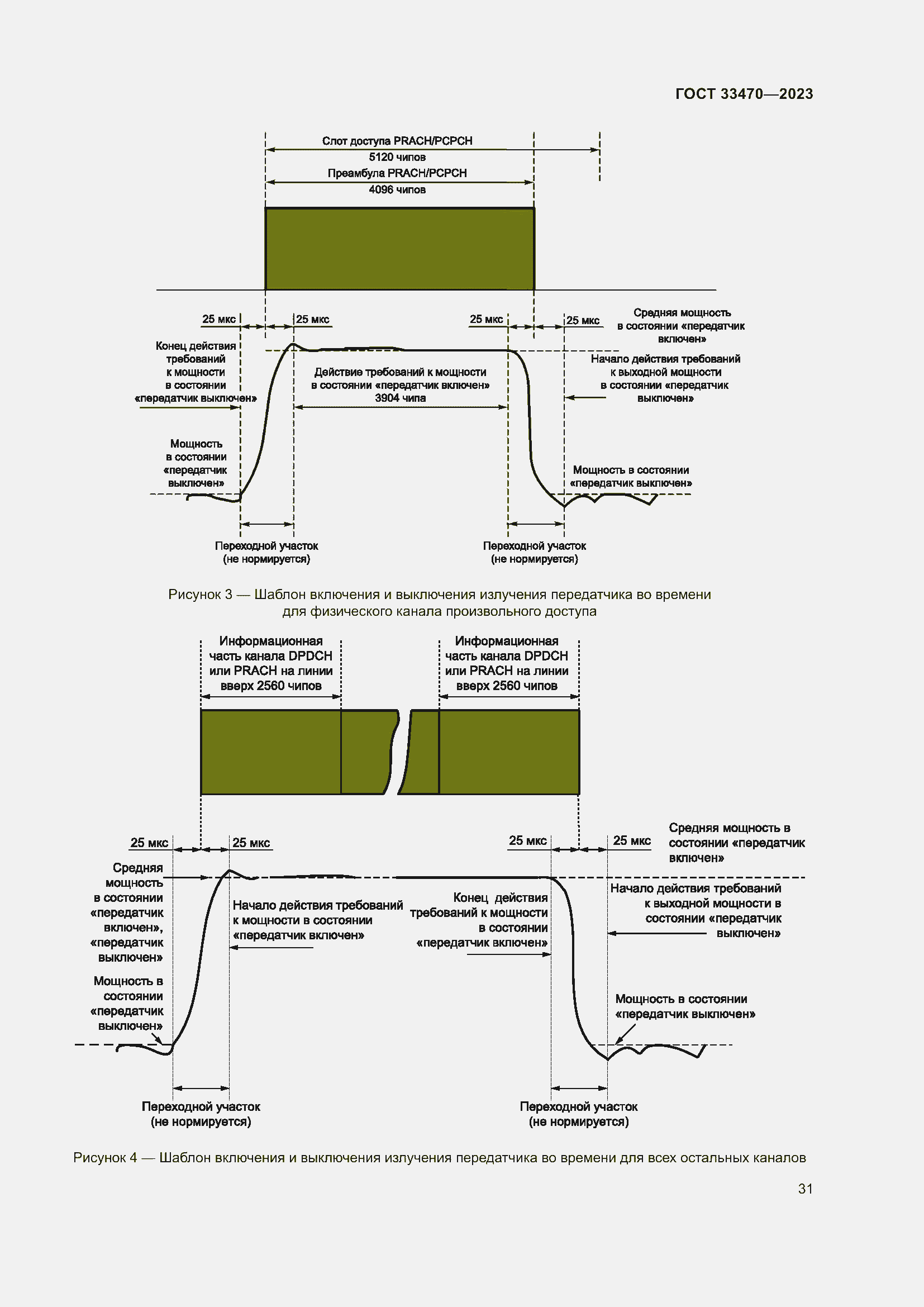
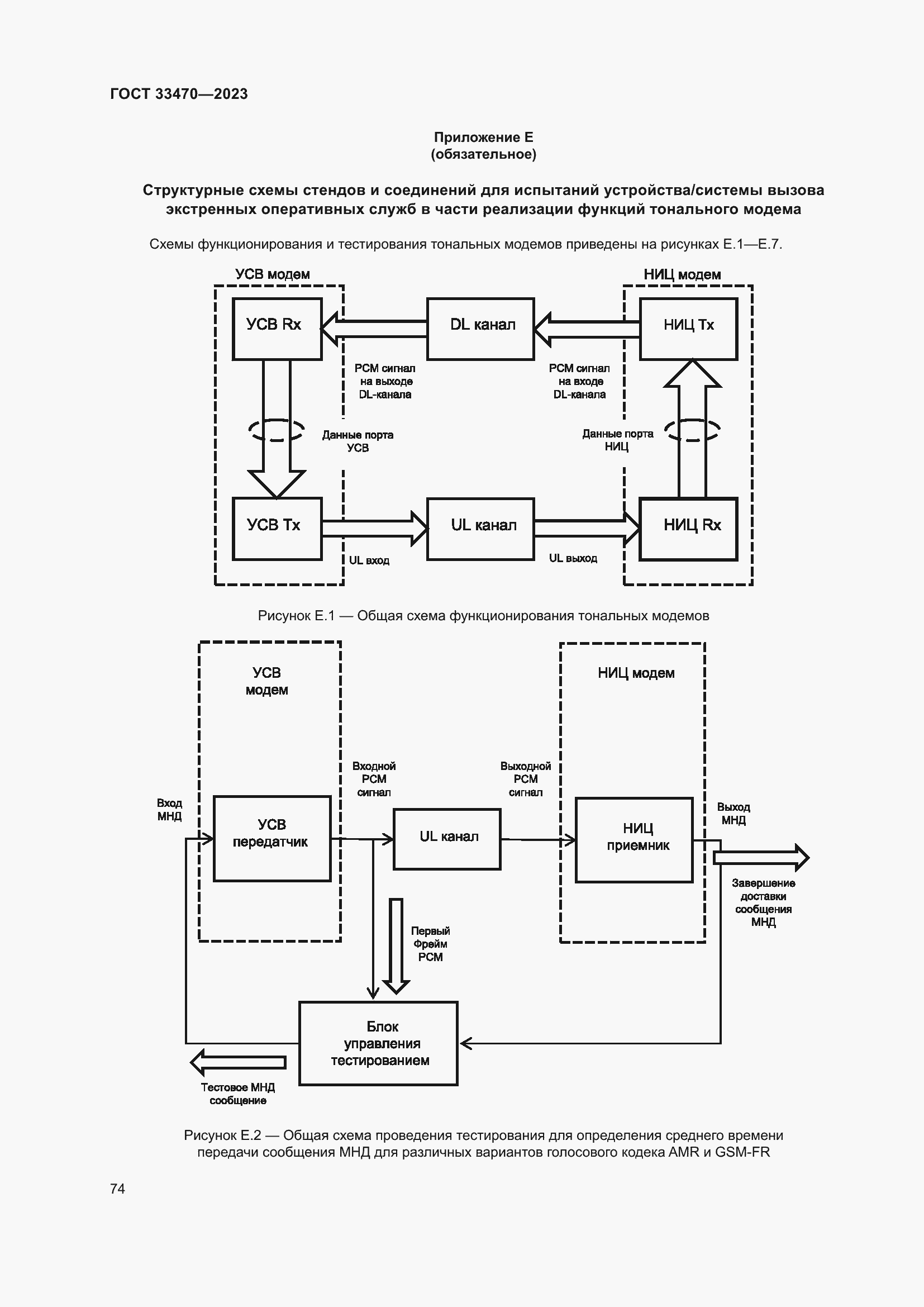
Настоящий стандарт распространяется на устройства вызова экстренных оперативных служб, предназначенные для установки на колесные транспортные средства категорий М и N, а также на системы вызова экстренных оперативных служб, установленные на транспортные средства категорий М и N в соответствии с требованиями [1]. Настоящий стандарт устанавливает требования к параметрам модулей подвижной радиотелефонной связи (GSM модем, UMTS модем, тональный модем) и модулей спутниковой связи в составе устройства (системы) вызова экстренных оперативных служб и определяет методы испытаний при подтверждении соответствия требованиям [1] и ГОСТ 33464 в части обеспечения процессов обмена данными по сетям подвижной радиотелефонной связи стандартов GSM 900/1800 и UMTS 900/2000, а также по каналам спутниковой связи. Настоящий стандарт может быть также применен для испытаний модулей беспроводной связи аппаратуры спутниковой навигации, в том числе на соответствие требованиям [1]
Связи и замены
Заменяющий:
-
Взамен:
ГОСТ 33470-2015
Описание стандарта
ГОСТ 33470-2023 Глобальная навигационная спутниковая система. Система экстренного реагирования при авариях. Методы испытаний модулей беспроводной связи устройства/системы вызова экстренных оперативных служб
Страницы стандарта
























































































Приложение №1: Поправка к ГОСТ 33470-2023 Обозначение: Поправка к ГОСТ 33470-2023 Дата введения в действие: 28.03.2024

Приложение №2: Поправка к ГОСТ 33470-2023 Обозначение: Поправка к ГОСТ 33470-2023 Дата введения в действие: 24.04.2024
