ГОСТы >
75.200 Оборудование для переработки нефти, нефтяных продуктов и природного газа >
ГОСТ 34994-2023
ГОСТ 34994-2023 Магистральный трубопроводный транспорт нефти и нефтепродуктов. Приемка и ввод в эксплуатацию объектов магистрального трубопровода. Основные положения
ГОСТ
Скачать ГОСТ в PDF или DOC бесплатно
Основная информация
Обозначение:
ГОСТ 34994-2023
Статус:
Действует
Тип:
ГОСТ
Название русское:
Магистральный трубопроводный транспорт нефти и нефтепродуктов. Приемка и ввод в эксплуатацию объектов магистрального трубопровода. Основные положения
Название английское:
Trunk pipeline transport of oil and oil products. Acceptance and commissioning of trunk pipeline facilities. Main principles
Даты и сроки
Дата регистрации:
08-31-23
Дата издания:
10-17-23
Дата введения в действие:
02-01-24
Дата завершения срока действия:
-
Применение и описание
Область и условия применения:
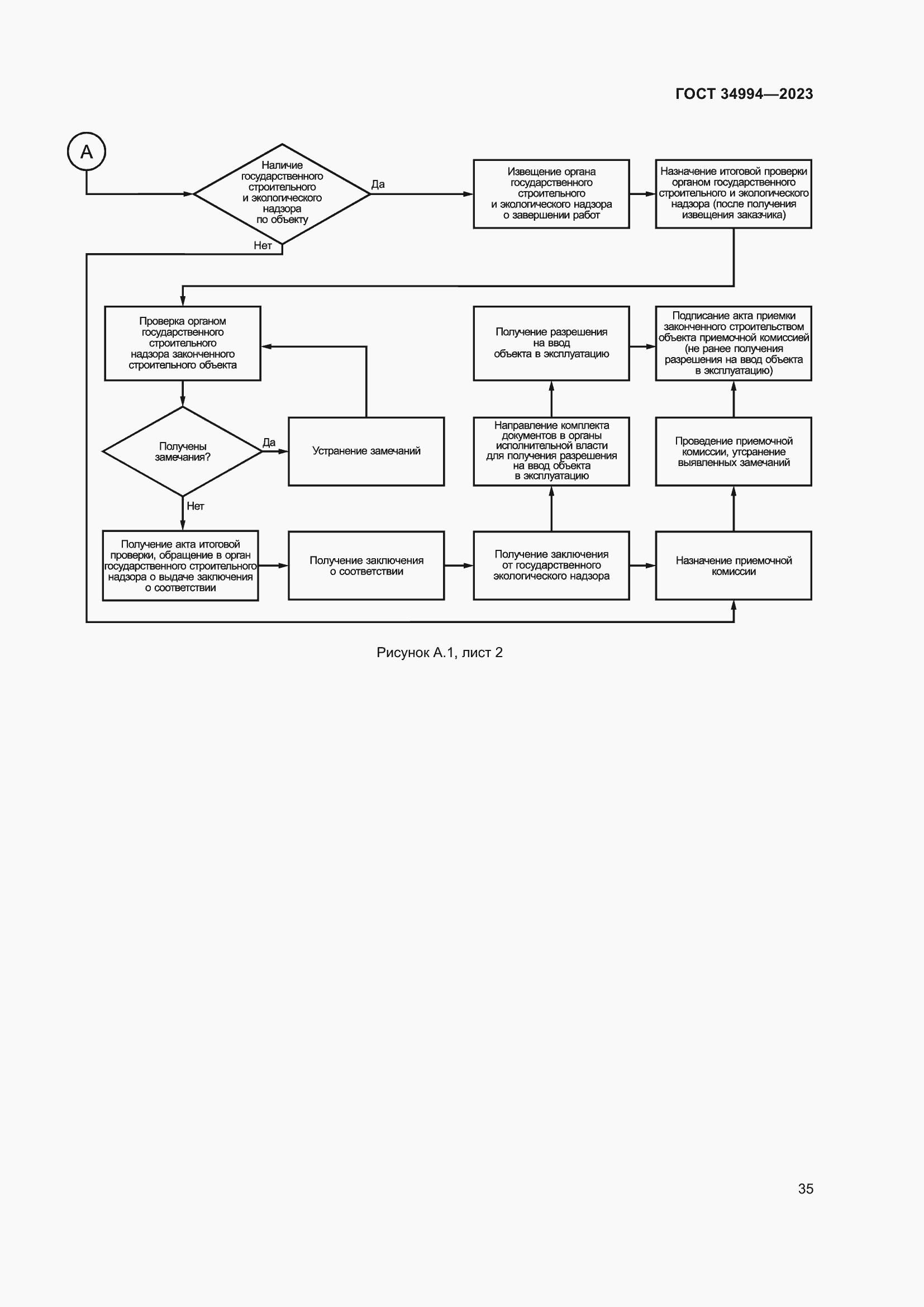
Настоящий стандарт устанавливает основные положения по приемке и вводу в эксплуатацию завершенных строительством/реконструкцией объектов магистрального трубопровода для транспортировки нефти и нефтепродуктов. Настоящий стандарт распространяется на объекты магистрального трубопровода для транспортировки нефти и нефтепродуктов, включая ответвления от него, номинальным диаметром до DN 1200 включительно c избыточным давлением до 14 МПа включительно
Связи и замены
Заменяющий:
-
Описание стандарта
ГОСТ 34994-2023 Магистральный трубопроводный транспорт нефти и нефтепродуктов. Приемка и ввод в эксплуатацию объектов магистрального трубопровода. Основные положения
Страницы стандарта











































Приложение №1: Поправка к ГОСТ 34994-2023 Обозначение: Поправка к ГОСТ 34994-2023 Дата введения в действие: 15.04.2024
