ГОСТ 6012-78 Никель. Методы химико-атомно-эмиссионного спектрального анализа
ГОСТ
Скачать ГОСТ в PDF или DOC бесплатно
Основная информация
Обозначение:
ГОСТ 6012-78
Статус:
Заменен
Тип:
ГОСТ
Название русское:
Никель. Методы химико-атомно-эмиссионного спектрального анализа
Название английское:
Nickel. Methods of chemical-atomic-emission spectral analysis
Даты и сроки
Дата издания:
02-01-97
Дата введения в действие:
06-30-79
Дата завершения срока действия:
01-01-00
Применение и описание
Область и условия применения:
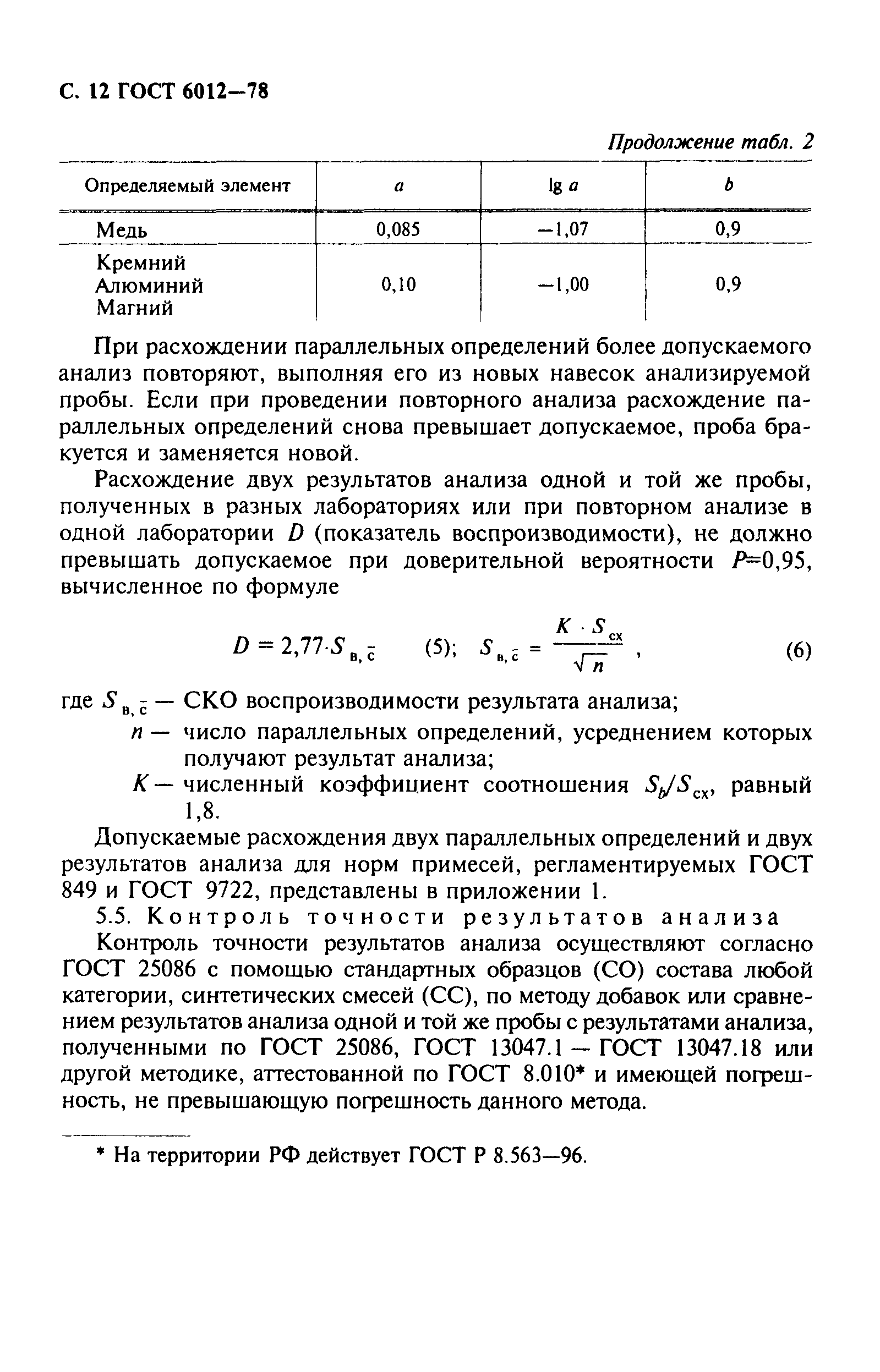
Настоящий стандарт устанавливает химико-атомно-эмиссионные методы анализа с дугой постоянного тока и индукционно-связанной плазмой в качестве источников возбуждения спектра для определения примесей в никеле по ГОСТ 849, никелевом порошке по ГОСТ 9722 и никелевых сплавах по ГОСТ 492
Связи и замены
Заменяющий:
ГОСТ 6012-98
Взамен:
ГОСТ 6012-67
Изменения и переиздания
Список изменений:
№1 от (рег. ) «Срок действия продлен» №2 от (рег. ) «Срок действия продлен» №3 от (рег. ) «Срок действия продлен» №4 от (рег. ) «Поправка»
Описание стандарта
ГОСТ 6012-78 Никель. Методы химико-атомно-эмиссионного спектрального анализа
Страницы стандарта






































