ГОСТ 6253-78 Мототранспортные средства. Методы испытаний
ГОСТ
Скачать ГОСТ в PDF или DOC бесплатно
Основная информация
Обозначение:
ГОСТ 6253-78
Статус:
Действует
Тип:
ГОСТ
Название русское:
Мототранспортные средства. Методы испытаний
Название английское:
Motorcycles, motorscooters. Methods of tests
Даты и сроки
Дата издания:
11-01-85
Дата введения в действие:
01-01-80
Дата завершения срока действия:
-
Применение и описание
Область и условия применения:
Настоящий стандарт устанавливает методы испытаний мотоциклов, мотороллеров, мопедов и мотовелосипедов общего назначения, изготовляемые серийно, а также модернизированных и опытных образцов
Связи и замены
Заменяющий:
-
Взамен:
ГОСТ 6253-71
Изменения и переиздания
Список изменений:
№1 от (рег. ) «Срок действия продлен» №2 от (рег. ) «Поправка»
Описание стандарта
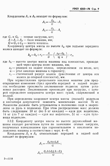
ГОСТ 6253-78 Мототранспортные средства. Методы испытаний
Страницы стандарта









































