ГОСТ 8.232-77 Государственная система обеспечения единства измерений. Государственный специальный эталон и общесоюзная поверочная схема для средств измерений девиации частоты
ГОСТ
Скачать ГОСТ в PDF или DOC бесплатно
Основная информация
Обозначение:
ГОСТ 8.232-77
Статус:
Заменен
Тип:
ГОСТ
Название русское:
Государственная система обеспечения единства измерений. Государственный специальный эталон и общесоюзная поверочная схема для средств измерений девиации частоты
Название английское:
State system for ensuring the uniformity of measurements. State special standard and all-union verification schedule for measuring means of frequency deviation
Даты и сроки
Дата издания:
01-01-77
Дата введения в действие:
01-01-78
Дата завершения срока действия:
01-01-01
Применение и описание
Область и условия применения:
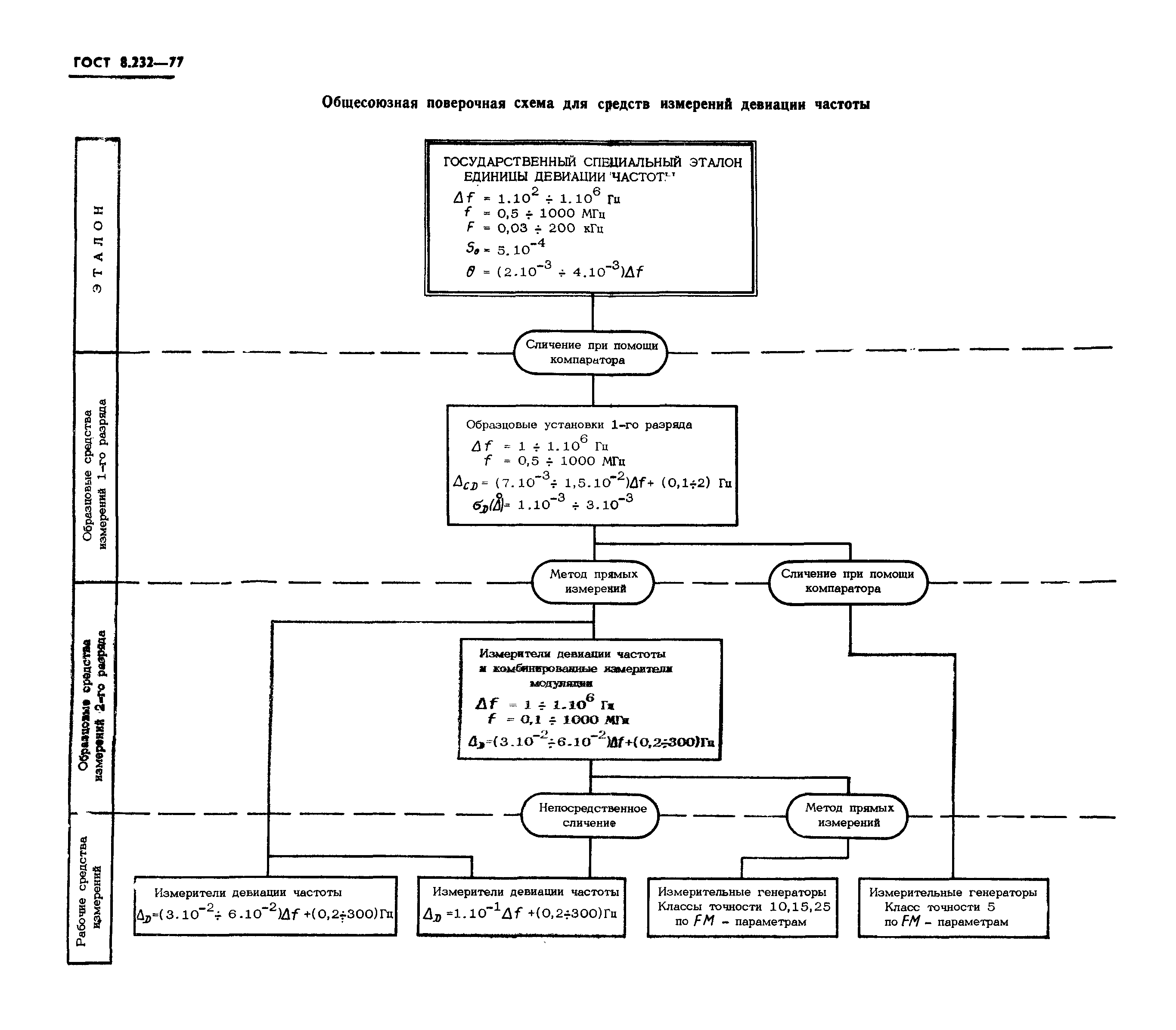
Настоящий стандарт распространяется на государственный специальный эталон и общесоюзную поверочную схему для средств измерений девиации частоты и устанавливает назначение государственного специального эталона единицы девиации частоты - герца, комплекс основных средств измерений, входящих в его состав, основные метрологические параметры эталона и порядок передачи размера единицы девиации частоты от специального эталона при помощи образцовых средств измерений рабочим средствам измерений с указанием погрешностей и основных методов поверки
Связи и замены
Заменяющий:
ГОСТ 8.232-97
Описание стандарта
ГОСТ 8.232-77 Государственная система обеспечения единства измерений. Государственный специальный эталон и общесоюзная поверочная схема для средств измерений девиации частоты
Страницы стандарта







