ГОСТ 8.443-81 Государственная система обеспечения единства измерений. Средства измерений максимальной мощности моноимпульсного и импульсно-модулированного лазерного излучения образцовые. Методы и средства поверки
ГОСТ
Скачать ГОСТ в PDF или DOC бесплатно
Основная информация
Обозначение:
ГОСТ 8.443-81
Статус:
Действует
Тип:
ГОСТ
Название русское:
Государственная система обеспечения единства измерений. Средства измерений максимальной мощности моноимпульсного и импульсно-модулированного лазерного излучения образцовые. Методы и средства поверки
Название английское:
State system of ensuring the uniformity of measurements. Standard instruments for monopulse and modulated puls laser radiation peak power measurements. Methods and means for verification
Даты и сроки
Дата издания:
11-24-81
Дата введения в действие:
06-30-82
Дата завершения срока действия:
-
Применение и описание
Область и условия применения:
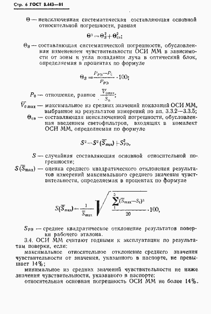
Настоящий стандарт распространяется на образцовые средства измерений максимальной мощности моноимпульсного и импульсно-модулированного лазерного излучения 1-го разряда, работающие на фиксированных длинах волн в диапазоне от 0,4 до 1,2 мкм с длительностью импульсов в диапазоне от 10 в ст. -8 до 10 в ст. -7 с в однократном режиме и с частотой повторения от 25 до 100 Гц в динамическом диапазоне мощности от 10 в ст. 2 до 10 в ст. 5 Вт, и устанавливает методы и средства их первичной и периодической поверок
Связи и замены
Заменяющий:
-
Описание стандарта
ГОСТ 8.443-81 Государственная система обеспечения единства измерений. Средства измерений максимальной мощности моноимпульсного и импульсно-модулированного лазерного излучения образцовые. Методы и средства поверки
Страницы стандарта











