ГОСТ 8.444-81 Государственная система обеспечения единства измерений. Средства измерений динамических параметров измерительных преобразователей импульсного лазерного излучения oбразцовые. Методы и средства поверки
ГОСТ
Скачать ГОСТ в PDF или DOC бесплатно
Основная информация
Обозначение:
ГОСТ 8.444-81
Статус:
Действует
Тип:
ГОСТ
Название русское:
Государственная система обеспечения единства измерений. Средства измерений динамических параметров измерительных преобразователей импульсного лазерного излучения oбразцовые. Методы и средства поверки
Название английское:
State system of ensuring the uniformity of measurements. Standard instruments for dynamic parameter measurements of puls laser measuring transducers. Methods and means for verification
Даты и сроки
Дата издания:
12-09-81
Дата введения в действие:
06-30-82
Дата завершения срока действия:
-
Применение и описание
Область и условия применения:
Настоящий стандарт распространяется на образцовые средства измерений динамических параметров измерительных преобразователей, работающих на фиксированных длинах волн лазерного излучения 0,63 и 10,6 мкм, и устанавливает методы и средства их первичной и периодической поверок
Связи и замены
Заменяющий:
-
Описание стандарта
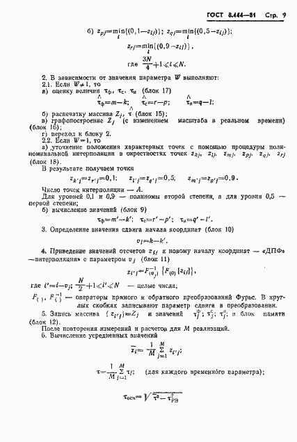
ГОСТ 8.444-81 Государственная система обеспечения единства измерений. Средства измерений динамических параметров измерительных преобразователей импульсного лазерного излучения oбразцовые. Методы и средства поверки
Страницы стандарта















