ГОСТ EN 13819-1-2021 Система стандартов безопасности труда. Средства индивидуальной защиты органа слуха. Методы испытаний. Часть 1. Методы физических испытаний
ГОСТ ЕН
Скачать ГОСТ в PDF или DOC бесплатно
Основная информация
Обозначение:
ГОСТ EN 13819-1-2021
Статус:
Действует
Тип:
ГОСТ ЕН
Название русское:
Система стандартов безопасности труда. Средства индивидуальной защиты органа слуха. Методы испытаний. Часть 1. Методы физических испытаний
Название английское:
Occupational safety standards system. Personal protective means of hearing body. Test methods. Part 1. Physical test methods
Даты и сроки
Дата регистрации:
08-26-21
Дата издания:
11-22-21
Дата введения в действие:
10-01-22
Применение и описание
Область и условия применения:
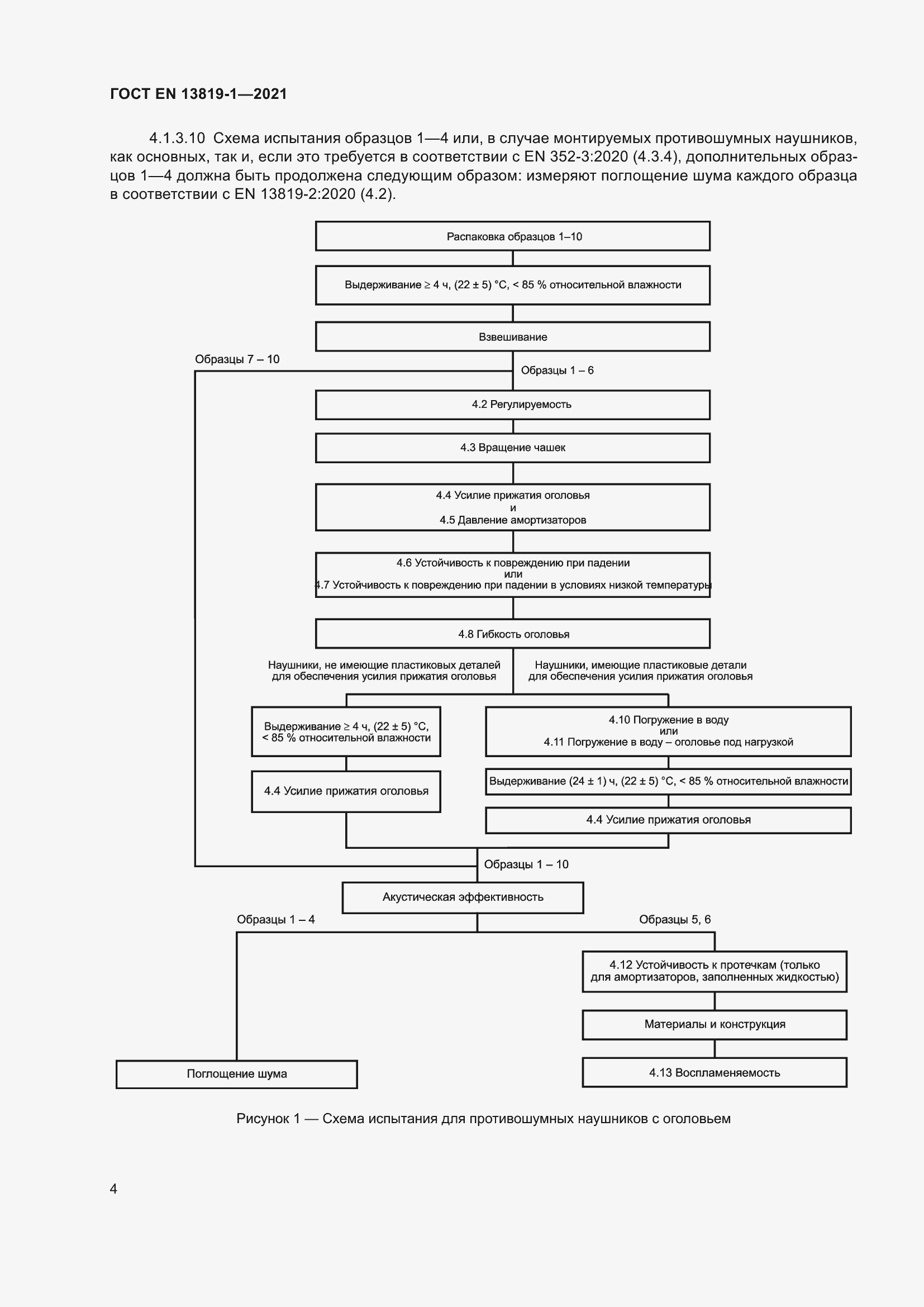
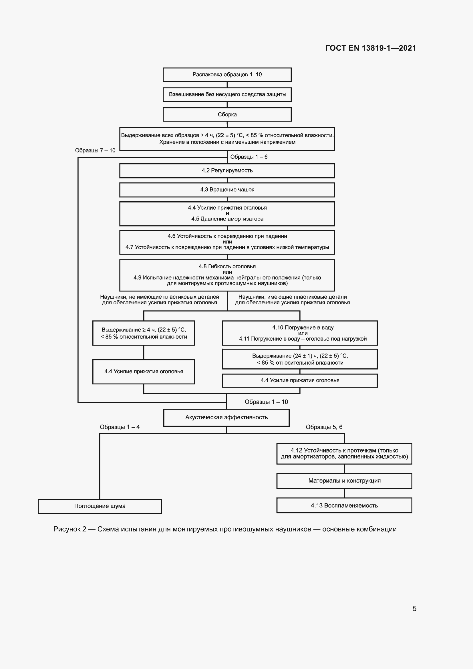
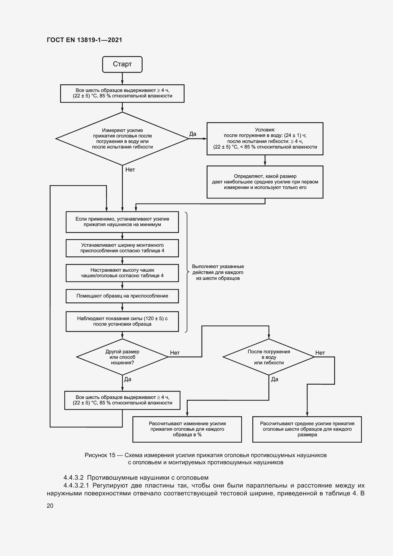
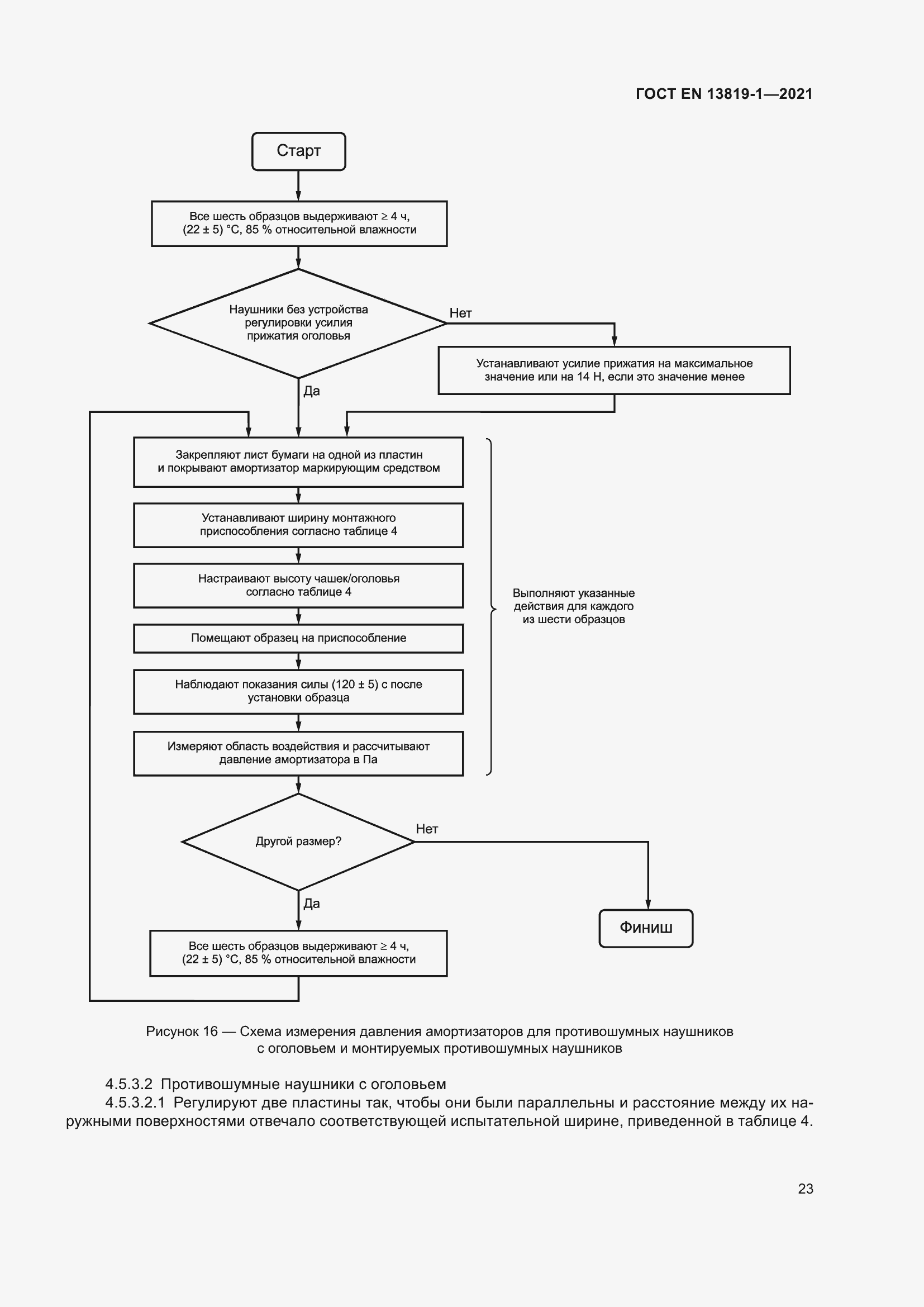
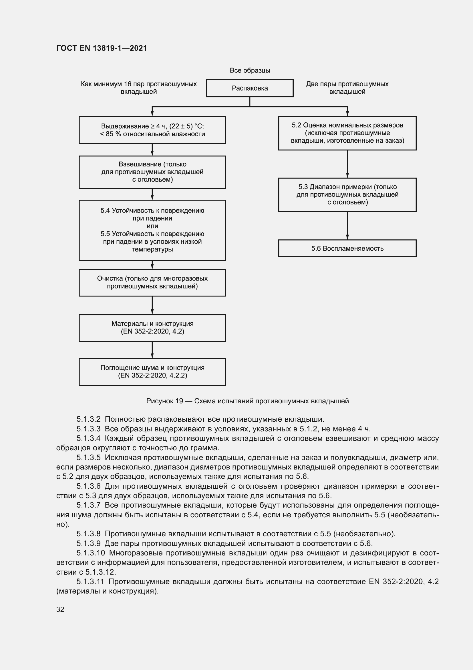
Настоящий стандарт устанавливает методы физических испытаний средств индивидуальной защиты органа слуха. Целью данных испытаний является обеспечение оценки эффективности и характеристик средства индивидуальной защиты органа слуха, указанных в соответствующем стандарте на продукцию
Приложение №1:
Поправка к ГОСТ EN 13819-1-2021 Обозначение: Поправка к ГОСТ EN 13819-1-2021 Дата введения в действие: 14.03.2022
Связи и замены
Взамен:
ГОСТ 12.4.275-2014
Описание стандарта
ГОСТ EN 13819-1-2021 Система стандартов безопасности труда. Средства индивидуальной защиты органа слуха. Методы испытаний. Часть 1. Методы физических испытаний
Страницы стандарта

















































Приложение №1: Поправка к ГОСТ EN 13819-1-2021 Обозначение: Поправка к ГОСТ EN 13819-1-2021 Дата введения в действие: 14.03.2022

Приложение №2: Поправка к ГОСТ EN 13819-1-2021 Обозначение: Поправка к ГОСТ EN 13819-1-2021 Дата введения в действие: 04.08.2022

Приложение №3: Поправка к ГОСТ EN 13819-1-2021 Обозначение: Поправка к ГОСТ EN 13819-1-2021 Дата введения в действие: 28.07.2023
