ГОСТ EN 62233-2013 Методы измерений электромагнитных полей, создаваемых бытовыми и аналогичными электрическими приборами, в части их воздействия на человека
ГОСТ ЕН
Скачать ГОСТ в PDF или DOC бесплатно
Основная информация
Обозначение:
ГОСТ EN 62233-2013
Статус:
Действует
Тип:
ГОСТ ЕН
Название русское:
Методы измерений электромагнитных полей, создаваемых бытовыми и аналогичными электрическими приборами, в части их воздействия на человека
Название английское:
Measurement methods for electromagnetic fields of household appliances and similar apparatus with regard to human exposure
Даты и сроки
Дата регистрации:
06-07-13
Дата издания:
02-12-24
Дата введения в действие:
01-01-25
Дата завершения срока действия:
-
Применение и описание
Область и условия применения:
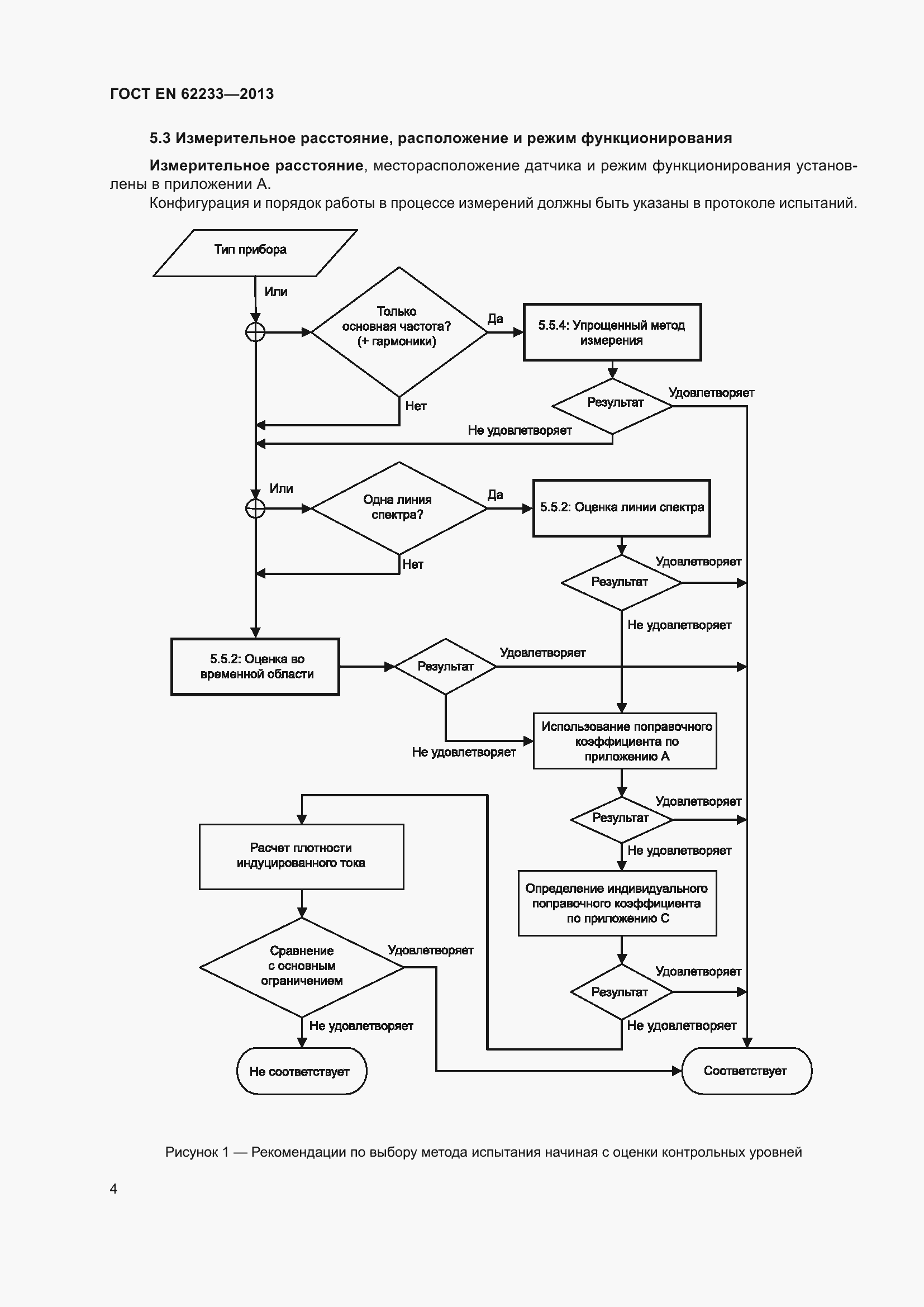
Настоящий стандарт устанавливает методы измерений напряженности электромагнитных полей частотой до 300 ГГц, напряженности электрического поля и магнитной индукции, создаваемых бытовыми и аналогичными электрическими приборами, включая условия проведения испытаний, такие как измерительное расстояние и положение. Настоящий стандарт распространяется на приборы со встроенными электродвигателями, нагревательными элементами и их комбинациями, с электрическим и электронным управлением, которые могут получать электропитание от сети, батарей или любых других источников электроэнергии
Связи и замены
Заменяющий:
-
Описание стандарта
ГОСТ EN 62233-2013 Методы измерений электромагнитных полей, создаваемых бытовыми и аналогичными электрическими приборами, в части их воздействия на человека
Страницы стандарта







































