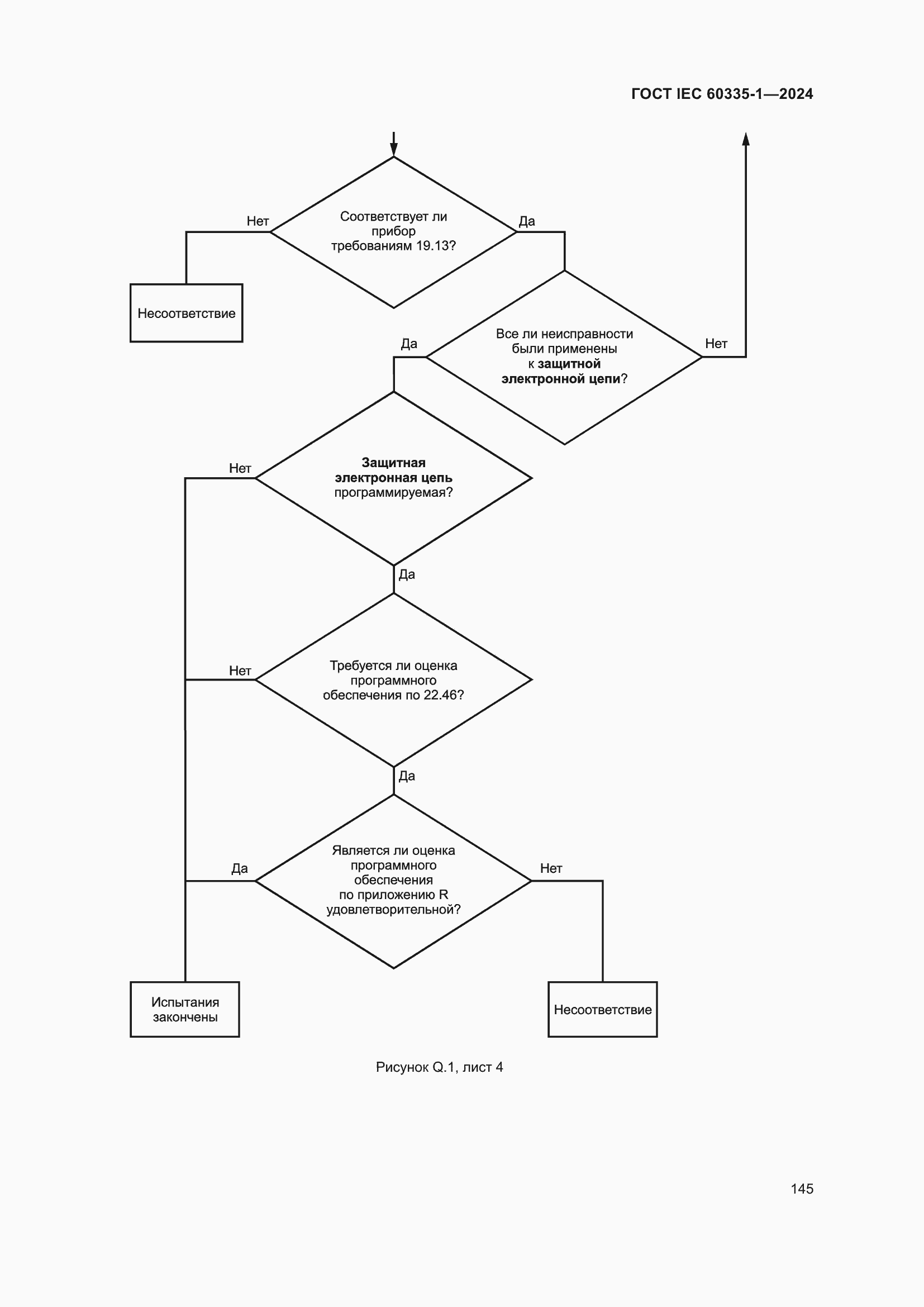
ГОСТ IEC 60335-1-2024 Бытовые и аналогичные электрические приборы. Безопасность. Часть 1. Общие требования
ГОСТ МЭК
Скачать ГОСТ в PDF или DOC бесплатно
Основная информация
Обозначение:
ГОСТ IEC 60335-1-2024
Статус:
Действует
Тип:
ГОСТ МЭК
Название русское:
Бытовые и аналогичные электрические приборы. Безопасность. Часть 1. Общие требования
Название английское:
Household and similar electrical appliances. Safety. Part 1. General requirements
Даты и сроки
Дата регистрации:
06-21-24
Дата издания:
08-14-24
Дата введения в действие:
09-01-25
Дата завершения срока действия:
-
Применение и описание
Область и условия применения:
Настоящий стандарт устанавливает требования безопасности к электрическим приборам бытового и аналогичного применения, номинальное напряжение которых не превышает 250 В для однофазных приборов и 480 В для других приборов, включая приборы, питаемые постоянным током (DC), и приборы с батарейным питанием. Настоящий стандарт распространяется также на приборы, не предназначенные для обычного бытового применения, но которые тем не менее могут быть источником опасности для людей, не являющихся специалистами, но пользующихся приборами в магазинах, в легкой промышленности и на фермах. Настоящий стандарт рассматривает обоснованно прогнозируемые опасности при использовании приборов, с которыми сталкиваются люди при использовании приборов. Настоящий стандарт не учитывает опасности, возникающие: - при использовании приборов людьми (включая детей), у которых есть физические, нервные или психические отклонения или недостаток опыта и знаний, препятствующие безопасной эксплуатации прибора без надзора или обучения; - при использовании приборов детьми для игр. Для приборов, предназначенных для применения в транспортных средствах, на бортах кораблей или самолетов, могут быть установлены дополнительные требования. Во многих странах дополнительные требования определяются национальными органами здравоохранения, национальными органами, отвечающими за охрану труда, национальными органами, курирующими вопросы водоснабжения и водоотведения, и подобными органами. Настоящий стандарт не распространяется: - на приборы, предназначенные исключительно для промышленных целей; - приборы, предназначенные для применения в местах с особыми условиями, такими как коррозионная или взрывоопасная среда (пыль, пар или газ); - аудио-, видео- и аналогичную электронную аппаратуру (IEC 60065); - электроприборы для медицинских целей (серия стандартов IEC 60601); - ручные электромеханические инструменты (серия стандартов IEC 60745); - оборудование информационных технологий (IEC 60950-1); - переносные электромеханические инструменты (серия стандартов IEC 61029); - аудио-, видеоаппаратуру, оборудование информационных технологий и техники связи (IEC 62368-1); - ручные, переносные и садово-огородные электрические машины (серия стандартов IEC 62841)
Связи и замены
Заменяющий:
-
Взамен:
ГОСТ IEC 60335-1-2015
Описание стандарта
ГОСТ IEC 60335-1-2024 Бытовые и аналогичные электрические приборы. Безопасность. Часть 1. Общие требования
Страницы стандарта

























































































































































































