ГОСТ IEC 60947-5-3-2014 Аппаратура распределения и управления низковольтная. Часть 5-3. Аппараты и коммутационные элементы цепей управления. Требования к близко расположенным устройствам с определенным поведением в условиях отказа
ГОСТ МЭК
Скачать ГОСТ в PDF или DOC бесплатно
Основная информация
Обозначение:
ГОСТ IEC 60947-5-3-2014
Статус:
Заменен
Тип:
ГОСТ МЭК
Название русское:
Аппаратура распределения и управления низковольтная. Часть 5-3. Аппараты и коммутационные элементы цепей управления. Требования к близко расположенным устройствам с определенным поведением в условиях отказа
Название английское:
Low-voltage switchgear and controlgear. Part 5-3. Devices and switching elements of control circuits. Requirements for proximity devices with defined behaviour under fault conditions
Даты и сроки
Дата регистрации:
06-25-14
Дата издания:
03-16-15
Дата введения в действие:
01-01-16
Дата завершения срока действия:
06-01-19
Применение и описание
Область и условия применения:
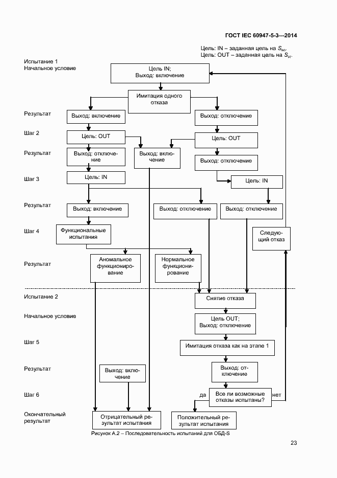
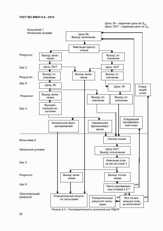
Настоящий стандарт IEC 60947-5-3 распространяется на БДО. В нем приведены требования к четырем различным типам БДО
Связи и замены
Заменяющий:
ГОСТ IEC 60947-5-3-2017
Описание стандарта
ГОСТ IEC 60947-5-3-2014 Аппаратура распределения и управления низковольтная. Часть 5-3. Аппараты и коммутационные элементы цепей управления. Требования к близко расположенным устройствам с определенным поведением в условиях отказа
Страницы стандарта































