ГОСТ IEC 61010-2-010-2024 Требования безопасности для электрического оборудования для измерений, управления и лабораторного применения. Часть 2-010. Частные требования к лабораторному оборудованию для нагревания материалов
ГОСТ МЭК
Скачать ГОСТ в PDF или DOC бесплатно
Основная информация
Обозначение:
ГОСТ IEC 61010-2-010-2024
Статус:
Действует
Тип:
ГОСТ МЭК
Название русское:
Требования безопасности для электрического оборудования для измерений, управления и лабораторного применения. Часть 2-010. Частные требования к лабораторному оборудованию для нагревания материалов
Название английское:
Safety requirements for electrical equipment for measurement, control, and laboratory use. Part 2-010. Particular requirements for laboratory equipment for the heating of materials
Даты и сроки
Дата регистрации:
07-31-24
Дата издания:
09-02-24
Дата введения в действие:
09-01-25
Дата завершения срока действия:
-
Применение и описание
Область и условия применения:
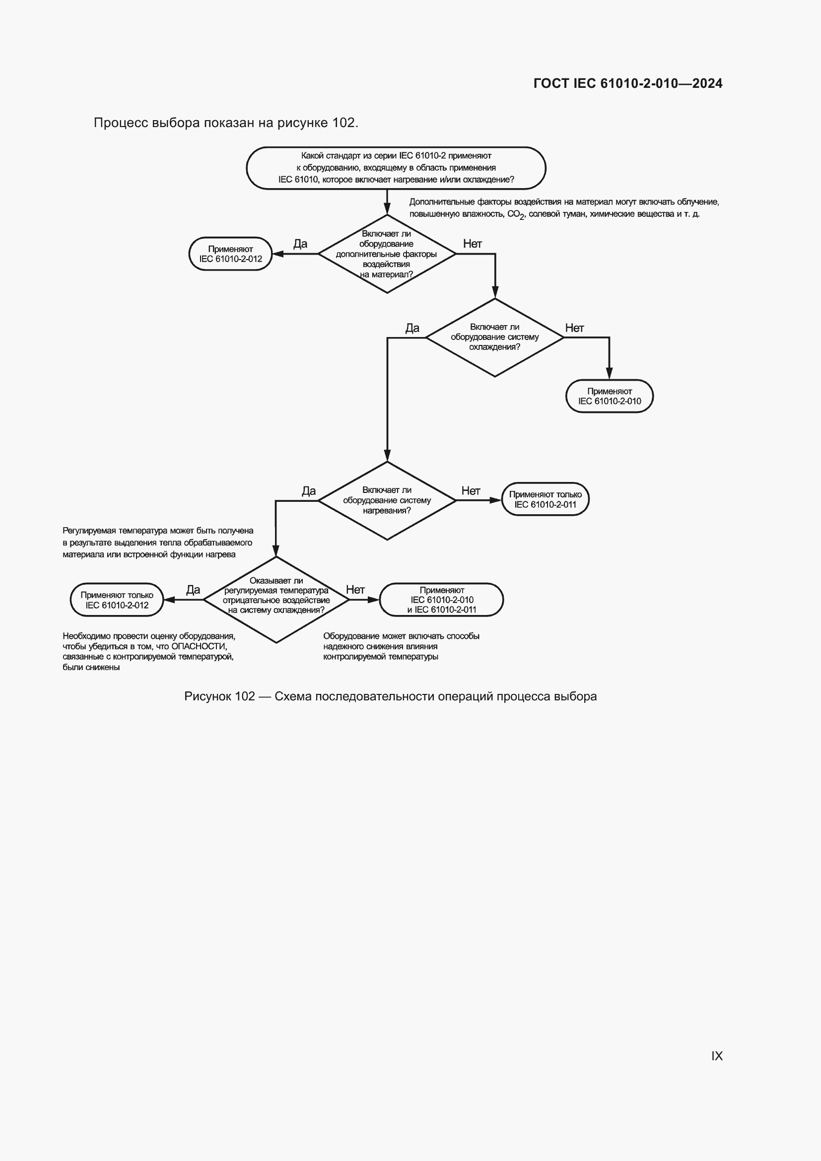
Применяют соответствующий раздел IEC 61010-1, за исключением следующего: Оборудование, входящее в область применения Замена: Заменить текст второго абзаца на следующий: Настоящий стандарт устанавливает частные требования безопасности для типов электрооборудования, указанных в перечислениях a) – c) и их принадлежностей, вне зависимости от области их применения, в случае, когда нагревание материалов является одной из функций оборудования. Дополнение: Дополнить следующим текстом после перечисления c): Существует вероятность, что все оборудование или его часть входят в область применения настоящего стандарта и одного или нескольких других стандартов, входящих в серию IEC 61010-2. В этом случае применяют требования настоящего стандарта и стандартов, входящих в серию IEC 61010-2. В частности, если оборудование предназначено для использования в целях диагностики in vitro (IVD), также будут применяться требования IEC 61010-2-101. Однако, если оборудование включает систему охлаждения и функцию нагрева, где их комбинация создает дополнительные или более серьезные ОПАСНОСТИ, чем при их рассмотрении по отдельности, то вместо настоящего стандарта может быть применен IEC 61010-2-012. Дополнительная информация о процессе выбора стандарта, который следует применять, приведена на схеме (рисунок 102) и в рекомендациях, приведенных во введении. Оборудование, исключенное из области применения Дополнение: Дополнить следующими перечислениями после перечисления j): aa) оборудование для отопления и вентиляции лабораторий; bb) оборудование для стерилизации; cc) оборудование для нагрева и/или охлаждения, в которое должен войти ОПЕРАТОР и которое достаточно велико, чтобы ОПЕРАТОР мог оставаться внутри с закрытой дверью или дверями
Связи и замены
Заменяющий:
-
Взамен:
ГОСТ IEC 61010-2-010-2013
Описание стандарта
ГОСТ IEC 61010-2-010-2024 Требования безопасности для электрического оборудования для измерений, управления и лабораторного применения. Часть 2-010. Частные требования к лабораторному оборудованию для нагревания материалов
Страницы стандарта























