ГОСТы >
29.130.20 Низковольтная коммутационная аппаратура и аппаратура управления >
ГОСТ IEC 61439-1-2024
ГОСТ IEC 61439-1-2024 Устройства комплектные низковольтные распределения и управления. Часть 1. Общие требования
ГОСТ МЭК
Скачать ГОСТ в PDF или DOC бесплатно
Основная информация
Обозначение:
ГОСТ IEC 61439-1-2024
Статус:
Принят
Тип:
ГОСТ МЭК
Название русское:
Устройства комплектные низковольтные распределения и управления. Часть 1. Общие требования
Название английское:
Low-voltage switchgear and controlgear assemblies. Part 1. General rules
Даты и сроки
Дата регистрации:
11-29-24
Дата издания:
12-20-24
Дата введения в действие:
04-01-26
Дата завершения срока действия:
-
Применение и описание
Область и условия применения:
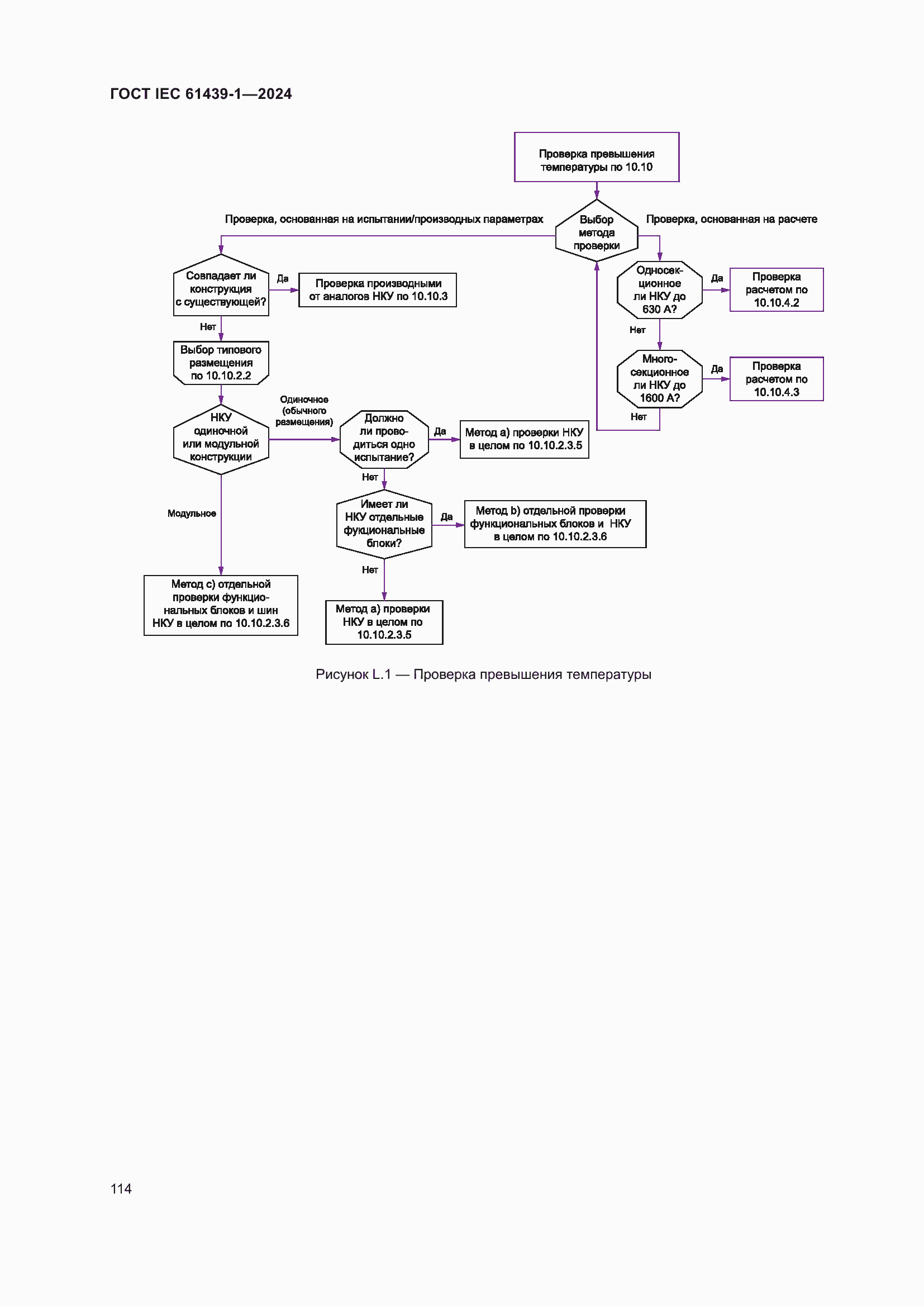
Настоящий стандарт устанавливает основные определения и условия эксплуатации, требования к конструкции, технические характеристики и требования к проверке низковольтных комплектных устройств распределения и управления. В целях подтверждения соответствия НКУ, требования соответствующего стандарта серии IEC 61439, начиная с части 2, применяют совместно с требованиями, установленными в настоящем стандарте. Для НКУ, на которые не распространяются требования, начиная с части 3, применяют часть 2. Настоящий стандарт предназначен для применения только в том случае, если этого требует соответствующий стандарт на комплектные устройства и распространяется на следующие НКУ: - НКУ на номинальное напряжение, не превышающее 1000 В переменного и 1500 В постоянного тока; - НКУ, рассчитанные на номинальную частоту входящего электропитания или с частотой электропитания, не превышающей 1000 Гц; - НКУ, предназначенные для внутреннего и внешнего применения; - стационарные и передвижные НКУ защищенного и незащищенного исполнения; - НКУ, предназначенные для применения в связи с генерированием, передачей, распределением и преобразованием электрической энергии, а также для управления оборудованием, потребляющим электроэнергию. Настоящий стандарт не распространяется на отдельные устройства и комплектующие элементы, такие как пускатели, выключатели-предохранители, выпрямительно-инверторные преобразователи, импульсные и бесперебойные источники питания, основные и полные модули приводов, системы электрического привода с плавно регулируемой частотой вращения и прочее электронное оборудование, требования к которому установлены в соответствующих стандартах на продукцию. Настоящий стандарт определяет положения по встраиванию устройств и отдельных комплектующих элементов в НКУ или в пустую оболочку, образующую НКУ. В определенных областях применения, включающих, например, взрывоопасные среды, функциональную безопасность, допускается соответствие НКУ требованиям иных стандартов или законодательства в дополнение к требованиям, установленным в серии IEC 61439
Связи и замены
Заменяющий:
-
Взамен:
ГОСТ IEC 61439-1-2013
Описание стандарта
ГОСТ IEC 61439-1-2024 Устройства комплектные низковольтные распределения и управления. Часть 1. Общие требования
Страницы стандарта









































































































































